1. 서 론
1.1 연구의 목적
초고층건축물의 건설을 위해서는 천문학적인 비용과 인력이 소요되고, 많은 인구가 상주하기 때문에 이를 설계하는 과정에서 안전성, 사용성, 경제성 등을 최적화할 수 있는 엔지니어링 기술 및 프로세스가 필요하다. 최근에는 도시경쟁력 향상 측면에서 랜드마크적 역할을 충실히 수행하기 위한 혁신적인 디자인 개념이 중시되고 있으며, 비정형 건축물을 구현하기 위한 첨단요소 기술이 도입되고 있다. 이와 같은 비정형 초고층건축물은 과거 구조시스템으로는 설계하기 어려우며, 구조물이 지진 및 풍하중과 같은 횡하중에 대한 안전성과 사용성을 평가하고, 이를 적정수준으로 제어하는 기술의 개발이 필요하다. 또한, 비정형 초고층구조물 계획시 설계자의 수많은 설계의도를 반영할 수 있는 초기 구조시스템 선정 및 합리적인 대안을 비교 평가할 수 있는 기술이 개발되어야 한다.
1.2 연구의 방법 및 절차
본 연구에서는 풍하중의 영향을 크게 받는 초고층건축물을 대상으로 감쇠장치 설계를 정적해석만으로 구조물에 등가감쇠비를 산정하고, 풍하중 저감계수와 등가 감쇠비의 상관관계식에 따라 풍하중을 저감시켜 건물의 적용시키게 된다. 이는 저감된 풍하중만큼 감쇠장치가 제어할 수 있다고 보고 풍하중 저감계수를 적용시킨 건물과 감쇠장치가 설치된 건물의 비선형 해석 후 산출된 밑면전단력 및 변위값을 비교하였다.
정적해석을 통해 나온 값은 FEMA 356에서 제안한 등가감쇠비 계산식을 이용하여 정적 풍하중에 대한 감쇠장치가 한 일과 구조물의 변형에너지를 구하게 된다. 이때, 파라매트릭 디자인을 할 수 있는 프로그램인 스트라우토(StrAuto)를 이용하여 건물의 등가감쇠비를 구할 수 있고, 추가적으로 건물의 목표감쇠비를 맞추기 위한 감쇠장치의 용량을 최적화하도록 알고리즘을 구현하였다. 이를 통해 감쇠장치의 위치, 개수, 용량을 조건으로 설정해 놓으면 초기 대안선정 단계에서 활용할 수 있으며, 수많은 대안의 건물을 대상으로 풍하중 저감계수를 도출하는 것이 가능하다.
2. 본 론
2.1 이론적 고찰
2.1.1 풍응답 실측에 따른 고유 감쇠비 추정
국내·외 초고층구조물의 감쇠비 추정방법으로 국내의 경우 초고층빌딩 설계기술연구단(2009-2015, 국토해양부, 주관연구기관 단국대학교)의 공동연구기관인 포스코건설에선 국내 초고층 구조물 14동을 대상으로 풍진동 실계측을 수행하였고, 시스템 식별을 통해 건물의 고유진동수와 감쇠비를 계측하였다. 풍진동 계측 데이터베이스를 통한 감쇠비 계측값과 국내외 기준식과 비교하는 연구가 진행되었다(Kim, 2012).
국외 사례로 유키오 타무라(Yukio Tamura, 2012) 연구에선 일본 건축 연구소(AIJ)의 연구위원회에서 수집된 285개 건물의 고품질 감쇠비 데이터를 기반으로 한 고유진동수와 감쇠비의 경험적 수식을 제안하였다. 식 (1a)는 철근콘크리트 건물, 식 (1b)는 철골건물의 감쇠비 추정 식으로 건물의 높이와 횡하중에 대한 건물의 횡변위로 감쇠비를 추정할 수 있다.
여기서, xH는 횡하중에 대한 횡변위이며, H는 건물의 높이를 나타낸다.
또한, 카림(Kareem, 2006) 연구에서 시카고에 있는 세 개의 초고층건물을 대상으로 주기 및 감쇠비를 계측하였다, Table 1의 건물 1,3은 철골구조의 튜브시스템이고, 건물 2는 철근콘크리트구조의 전단벽 및 아웃리거 시스템이다. 하프파워법(HPBW)와 랜덤감소기법(RDT)으로 분석한 계측값을 설계 감쇠비 1%와 비교해 보니 건물 2, 3에는 보수적이고 건물 1에는 적합하였다. 이 감쇠비 추정은 각 건물이 독특한 변형 매커니즘과 건축자재의 다양성이 영향을 미친 것으로 예상되었다.
2.1.2 감쇠장치 설치에 따른 감쇠비 증가효과 평가
1) 수동형 감쇠장치
FEMA(미국연방재난관리국, Federal Emergency Management Agency) 356의 9장에 면진 및 에너지 소산(Seismic Isolation and Energy Dissipation)에 소산장치에 의한 감쇠장치 산정법이 제시되어 있다. 선형정적 과정(Linear Static Procedure)의 변형 의존형 감쇠장치(Displacement-Dependent Devices)의 등가 감쇠비 산정법은 식 (2a)와 같다. Wj은 층 변위(δi)가 일어나는 동안 감쇠장치 j에 의한 한 주기당 일이며, Wk는 최대 탄성에너지를 말한다.
여기서, εo는 원구조물의 감쇠비, T는 고유주기, Cj는 감쇠장치의 감쇠계수, δrj는 감쇠장치가 설치된 양 끝단의 상대 변위, Fi는 i층의 관성력, δi는 i층에 관성력이 작용할 때의 층 변위를 나타낸다.
2) 능동형 감쇠장치
제어 알고리즘 기반으로 하는 능동질량형 감쇠장치의 알고리즘은 단자유도(SDOF) 시스템에서 질량으로 정규화된 수평 하중 f(t)를 받을 때 운동방정식을 제어 힘이 선형 이차 안정기(LQR)에 의해 결정될 경우 식 (3a)로 나타낼 수 있다(Soong, 1990). 이는 선형구조 운동방정식이기 때문에 쉽게 제어 구조의 동적응답을 계산할 수 있다.
여기서, y(t)는 질량을 기본으로 한 상대변위이며, ω는 고유진동수, ξ는 고유 감쇠비, ξc는 제어 힘을 적용하여 바뀐 감쇠비, u(t)는 단위 질량당 정규화된 제어 힘을 나타낸다. 감쇠장치 설치층에 대하여 모드벡터를 정규화할 경우 y(t)는 감쇠장치 설치층의 변위를 나타낸다.
2.1.3 감쇠비에 따른 풍하중 저감계수 평가
바람 하중은 평균성분, 비공진성분, 공진성분이 포함되어 있다. 여기서 감쇠장치에 의한 감쇠비 증가는 공진성분만을 감소시키고, 공진성분의 크기는 구조물의 진동수(주기)와 감쇠비의 함수이다.
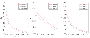
Fig. 2는 감쇠비의 증가에 따른 공진계수(Rf), 피크팩터(gf), 돌풍계수(Gf)의 변화를 보여 준다. 주기가 10% 증가함(Pr(Period Ratio)=1.1)에 따라 공진계수가 증가하나, 피크팩터는 감소하고, 전체적인 돌풍계수는 증가함을 알 수 있다. 이로 부터 주기가 증가하면 전체 하중에서 공진성분의 크기가 증가하는 것으로 예측해 볼 수 있다.
풍방향 풍하중의 경우 감쇠장치에 의한 감쇠비 증가는 공진성분만 감쇠시키고, 공진성분의 크기는 진동수(주기)와 감쇠비의 함수이다. 식 (4a)는 풍방향 풍하중의 하중 저감계수이고, 식 (4b)는 풍직각방향 풍하중의 하중 저감계수를 나타낸다.
여기서, ξo는 고유 감쇠비, ξa는 추가 감쇠비를 나타낸다.
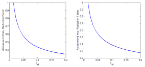
Fig. 3은 고유 감쇠비가 1.5%일 때 감쇠비에 따른 풍하중의 변위·가속도 저감계수를 나타낸다.
2.2 전산플랫폼을 활용한 초고층구조물 설계
2.2.1 전산플랫폼 개요
본 연구에서 사용된 파라메트릭 디자인(Parametric Design)은 디자인을 정의하는데 있어 주요 속성들이나 치수들을 매개변수하여 정의하는 방법론으로서, 하나의 형상을 수정하면 상호 관련된 다른 형상의 사이즈나 위치가 자동으로 변하게 된다. 전산플랫폼에서 사용되는 파라메트릭 디자인 도구인 라이노세러스(Rhinoceros)는 3차원 자유 형상 모델러이고, 이 프로그램 내에서 플러그 인(Plug-in)으로 그래스하퍼(Grasshopper)를 실행하게 된다. (주)창소프트아이앤아이에서 개발한 스트라우토(StrAuto)는 그래스하퍼 내의 건축구조 모델링을 효과적으로 하기 위해 개발되었다. StrAuto의 장점은 정확하고 신속한 모델링이 가능하고 API(Application Program Interface)를 통한 해석 프로세스의 관리가 가능하다. 구조해석 정보를 입력하면 SAP2K Components을 이용해 상용 프로그램인 SAP2000으로 모든 정보와 구조해석 모델링이 생성, 변경, 정보 전송이 가능하다.
StrAuto의 등가감쇠비 계산모듈의 입출력 데이터는 크게 사용자 입력부분과 해석 모델에서 자동 추출되는 두 영역으로 나뉜다. 상용 프로그램인 SAP200에서 해석 파일을 불러 들어와 사용자 입력 부분인 Fig. 5~8에서 건물의 정보, 풍하중 설계변수값 입력, 감쇠장치의 설치 위치 및 감쇠계수를 그룹별로 입력하게 된다. 여기서, 감쇠기 최적화 옵션으로 동일한 감쇠계수를 적용하거나 그룹별로 다른 감쇠계수를 찾아주는 알고리즘이 포함되어 있다. 출력 데이터로 각층의 관성력(풍하중), 풍하중에 대한 층변위, 감쇠가 설치된 위치의 절점 번호와 변위, 1차모드의 고유진동주기가 추출된다.
2.2.2 해석예제 및 결과 분석
해석예제의 건물은 최고높이 453m로 내부에 철근콘크리트 코어와 그 밖으로 삼각형의 메가 브레이스, 외각의 다이아그리드 프레임 총 세 가지 요소로 구성되어 있다. 높이 229m 부터 전망대 및 판매시설로 이용될 22개 층이 생성된다.
구조해석 방법으로는 첫 번째, 층간 변위형 수동 감쇠장치와 최상층에 질량형 능동 감쇠장치를 설치하고, FEMA 356 제안식에 의해 등가감쇠비 도출 후 풍하중 저감계수를 산정하여 실제로 대상지에 부는 풍하중의 크기를 줄이고자 한다. 두 번째 비선형 시간이력 해석을 통해 첫 번째 모델링과 변위, 밑면전단력을 비교?검토한다.
구조해석의 효율성을 높이기 위해 모델링 단순화 작업을 수행하였다. Fig. 9의 (a)영역은 전망대 및 판매시설로 평면이 매우 복잡하게 되어 있고, (b)영역 지하층도 마찬가지로 본 연구에서 큰 영향을 미치지 않기 때문에 단순화시켰다. 초기 모델링에서 절점의 개수는 14,000개, 부재의 수는 31,000개였으나 약 50%가량 줄였고, 이에 따라 건물 해석 시간도 줄어 들었다. 정적풍하중은 기본풍속(Vo) 30m/sec, 지표면조도 D, 중요도계수(Iω) 1.1, 가스트 영향계수(Gf) 1.5의 조건으로 검토를 수행하였다. 정적 풍하중은 분포 면적당 하중으로 계산되어 각 층의 강성중심에 적용시켰다.
첫 번째 조건으로 Fig. 9와 같이 1층에서부터 117m 사이에 층간변위형 수동형 감쇠장치를 24개소 설치하였을 때 이다. 각층의 작용하는 정적 풍하중과 그에 따른 X방향 최대 변위는 20.7m로 해석되었고, 구조물의 최대 변형에너지(Wk)는 23,936.94kN·m로 계산되었다. 또한, 감쇠장치에 의한 한 일(Wj)을 산정하기 위해 감쇠장치가 설치된 양끝단 절점의 변형을 산정하고, 고유치 해석을 하였다. 1차 모드의 고유 주기는 7.81초이고, 총 유효질량은 889,064kN이다. 감쇠장치에 의한 한 일(Wj)은 감쇠계수(Cj)를 60,000kN인 감쇠장치를 설치하였을 때 3,49.36kN·m로 계산되었다. 계산 결과 고유 감쇠비 1.5%일 때 2.58%로 고유 감쇠비에서 약 1%가 증가한 것을 알 수 있었다.
두 번째의 조건으로 최상층에 질량형 능동감쇠장치를 설치하였다. 감쇠장치는 Fig. 11과 같이 감쇠장치 설치층이 외부고정단에 감쇠와 강성으로 병렬연결된 켈빈 모델(Kevin Model)을 사용하여 모델링하였다. 이는 LQR, LQG와 같은 선형상태되먹임 알고리즘을 사용하고, 1차모드가 지배적이며 감쇠장치 설치층에 대하여 모드벡타를 정규화하는 경우 감쇠장치 설치층의 속도와 변위에 게인을 곱한 형태로 제어력이 표현되기 때문이다.
그리고 층간변위형 감쇠장치를 설치한 구조물의 응답을 비교해 보기 위해 감쇠계수는 5,000kN으로 입력하였다. 이 값은 층간변위형 감쇠장치의 한 Wj일 과 같다고 가정하여 산정하였다.
전산플랫폼의 등가감쇠비 계산모듈을 이용하여 감쇠계수 값의 최적화를 적용하였다. 감쇠기 위치 및 개수는 동일하게 하고, Fig. 10과 같이 그룹별로 나누어 목표 감쇠비를 만족하는 감쇠계수의 값을 도출하였다. 감쇠계수 범위를 0kN~100,000kN의 500kN 단위로 설정하였다. Table 2와 같이 전산플랫폼에서 설계안을 10개로 설정하고 실행한 결과, 건물의 상부에 집중적으로 감쇠장치를 설치했을때 가장 효율적인 것을 알 수 있었다. 다음 값은 목표 감쇠비 2.62%로 설정했을때 최적의 감쇠계수 값을 찾은 것이다. 이와 같은 구조 해석을 실제로 했을때 시간적, 물리적으로 어려움이 있지만 전산플랫폼을 이용할 경우 쉽게 구할 수 있다.
Table 2
Optimization of damping coefficients using computational platform
변동풍하중은 변동풍속의 특성과 풍속의 연직분포를 고려한 풍하중 시간이력 생성 프로그램(구조물-제진장치 초기설계를 위한 교차스펙트럼밀도에 기초한 풍하중 시간이력 생성 프로그램, 2010)을 이용하여 구조해석시 입력하는 풍하중 시간이력 데이터를 생성하였고, Fig. 12는 층별 풍하중 시간이력을 나타낸다(Kim, 2011).
다음은 풍하중 저감계수를 적용한 모델링과 감쇠장치가 설치된 모델링의 비선형 시간이력을 하여 변위 및 밑면전단력을 비교하였다. 여기서, FEMA 356 제안식으로 구한 감쇠비가 0.0258일 때 풍하중 저감계수는 0.76이다. 해석결과 층간변위형 수동 감쇠장치의 경우 변동풍하중에 대해 각 절점의 변형이 매우 작게 발생하여 감쇠장치의 영향이 미비하였고, 질량형 능동 감쇠장치의 경우 제안한 식과 실제로 감쇠장치를 포함한 비선형 시간이력 해석의 결과 값이 매우 유사하게 나왔다. Fig. 13은 질량형 능동 감쇠장치의 경우 추가감쇠비가 0%~6%일 때 최상층 변위 및 밑면전단력 값의 NTH(Nonlinear Time History)의 평균값, LTH(Linear Time History)의 평균값, FEMA 356 제안식을 이용한 ES(Equivalent Static)값을 비교하였다. 비교결과 고층건물 일수록 정적해석을 한 결과와 시간이력을 수행한 결과 값의 차이가 큰 것을 알 수 있었다. 정확도를 높이기 위해 풍하중 저감계수를 구하는 식 (5)에서 α값을 사용하여 최상층 변위와 밑면전단력 평균값에 커브피팅(Curve Fitting)을 하였다.
Fig. 14 Floor displacement and floor shear in case of supplemental damping ratios of 6%
Table 3
Wind reduction factor α value of the tower C
| Nonlinear Time History RMS | Linear Time History_RMS | |
|---|---|---|
| Displacement | 0.23 | 0.24 |
| Base Shear | 0.22 | 0.38 |
Fig. 14는 추가감쇠비 6%일 때 층 변위 및 층 전단력을 나타내며, α=0.23을 적용한 정적해석 값이 비선형 시간이력해석결과와 매우 유사한 것을 알 수 있다.
3. 결 론
본 연구에서는 전산플랫폼을 이용하여 감쇠장치를 가지는 초고층건물의 구조설계를 수행하는 방법을 제안하였으며, 이를 위해 감쇠장치에 의해 추가되는 감쇠비 및 이로 인한 등가정적 풍하중 저감계수를 사용하였다. 초고층건축물 예제건물에 대한 수치해석을 수행하여 제안된 방법의 유효성을 검토하였으며, 본 연구의 결과는 다음과 같다.
1)원 구조물의 고유 감쇠비는 구조물량 뿐만 아니라 추가적으로 요구되는 감쇠장치의 용량을 산정하는데 있어 매우 중요하나 불확실성이 매우 커서 일반적으로 보수적으로 작은 값으로 가정하여 사용하고 있다. 이와 관련한 국내외 최신 연구결과는 풍하중 실측데이터를 기반으로 구조시스템, 높이, 응답의 크기에 따라 변화는 감쇠비를 추정할 수 있는 방법을 제시하고 있다. 국외 사례로 시카고에 있는 초고층건물의 경우 계측값과 설계 감쇠비 비교값이 높은 오차율을 보이고 있는 것을 통해, 실계측 자료를 사용하여 추정하는 것이 보다 효율적임을 확인하였다.
2)감쇠장치 설치에 따른 감쇠비의 증가 효과와 관련하여 수동형 감쇠장치와 능동형 감쇠장치로 나누어 기존의 제안식과 알고리즘을 조사하였다. 수동형 감쇠장치의 경우 FEMA 356에서 제시된 식은 감쇠장치의 주기당 하는 일과 최대 탄성에너지의 관계로부터 구할 수 있으며 단한번의 정적해석 만으로 결과를 알 수 있는 장점을 가지고 있다. 능동형 감쇠장치는 선행연구에서 제안된 알고리즘을 통해 감쇠장치에 의한 제어력과 이 때 증가하는 감쇠비를 구할 수 있었다. 특히, 1차 모드가 지배적인 경우 제어력이 설치된 층의 지반에 대한 상대속도 혹은 상대변위의 함수로 표현되기 때문에 기존의 상용 구조해석 프로그램을 사용하여 능동형 질량감쇠기의 효과를 모델링할 수 있는 방안을 제시하였다.
3)감쇠비에 따른 풍하중 저감계수를 정의하기 위해 풍방향, 풍직각방향 풍하중을 대상으로 감쇠비에 따른 계수들의 상관관계를 규명하였다. 등가감쇠비가 증가함에 따라 공진계수와 피크 펙터·돌풍계수가 감소하는 것을 알 수 있었고, 감쇠비에 따른 풍하중의 변위·가속도 저감계수를 제시하였다.
4)455m의 초고층건물을 대상으로 실제 감쇠장치를 설치하고 비선형 해석을 수행한 경우와 감쇠장치의 효과를 등가감쇠비 및 이로 인한 풍하중 저감계수를 사용하여 평가하는 방안을 비교하였다. 이때 전산플랫폼인 스트라우토의 감쇠장치 최적화 모듈을 이용하여 감쇠비를 도출하였고, 제안된 방법을 사용하여 구조 모델링 및 해석에 소요되는 노력을 크게 감소시킬 수 있음을 확인하였다. 해석결과 층간설치형 감쇠장치의 경우 설치되어 있는 층의 절점 변위가 매우 작아 구조물의 영향에 미비한 것을 알 수 있었다. 또한 최상층에 질량형 감쇠장치를 층간변위형 감쇠장치의 한 일과 같은 값에 해당하는 감쇠계수를 입력하여 해석을 수행하였으며, 이에 대한 수치해석결과는 제안된 방법을 사용하여 감쇠장치의 효과를 효율적으로 평가할 수 있음을 보여준다.
5)455m 초고층건물의 하중저감 계수 식에 값을 제시하여 수치해석결과와 오차율을 줄었으며, 최상층 변위 및 밑면전단력의 비교한 값을 보면 매우 유사한 것을 알 수 있었다.



















