1. 서 론
2. 제한된 응답 정보를 이용한 응답 예측 기법
2.1 인공신경망을 이용한 질량 및 강성 예측
2.2 유전자알고리즘을 이용한 질량 및 강성 예측
3. 예제 검증
3.1 개요
3.2 결과분석
4. 결 론
1. 서 론
전기저항식 변형률계, FBG, 카메라, 가속도계 등 다양한 센서를 이용해 구조물의 건전성을 실시간으로 모니터링하는 연구는 활발히 진행되고 있다(Choi et al., 2013; Kim et al., 2018a; Kim et al., 2018b). 재난관리에 관한 특별법 및 시행령에 따라 일정 규모 이상의 건축물의 경우, 안전 관리를 위해 건물 내 계측기 설치를 의무화하고 있다. 중앙행정기관 및 지방자치단체의 청사, 국립 대학교 등은 설치 대상으로 지정되어 있다.
지진·화산재해대책법에 따르면 10층 미만의 건축물의 경우 지진가속도계측기의 설치 위치는 최하층(바닥층)과 최상층으로 정하고 있으며, 10층 이상의 건축물의 경우에는 1개소 이상의 중간층에 추가 설치하도록 되어 있다(Korea Ministry of Government Legislation, 2020).
저층 건물은 일반적으로 주기가 짧기 때문에 1차 모드가 지배적으로 작용한다. 그래서 최하층과 최상층에 가속도계를 설치하는 것만으로도 어느 정도는 모니터링이 가능하다고 판단할 수 있다. 하지만 건물의 내진성능을 평가할 때 사용되는 중요한 지표는 층간변위이다. 이는 각 층의 응답을 알아야 정확하게 판단할 수 있기 때문에 바닥층을 제외한 최상층에만 센서를 설치하는 것은 불충분하다. 건물 내 설치되는 센서의 종류와 개소가 증가할수록 건물의 구조적 특성 및 안전성을 평가하는 정확성과 신뢰성이 높아지지만, 경제성과 관리의 용이성 등의 이유로 설치되는 센서의 개수는 최소화 되는게 현실이다. 따라서 제한된 센서의 활용을 극대화할 수 있는 기술이 요구된다.
이러한 배경으로 센서 개수 및 위치 결정에 관한 연구가 다양하게 진행되어 왔다. Lee 등(2016b)은 Kammer에 의해 제안된 유효영향법(Effective Influence Method)을 이용하여 특정 수의 센서가 설치될 최적의 위치를 결정하고, 추정 모드형상의 정확도에 관한 모니터링 목표 수준을 달성할 수 있는 최소의 센서 수를 결정하는 방법을 제시하였다. Lee 등(2009)은 부재의 변위기여도 및 변형에너지밀도를 기반으로 초고층 건물의 안전성 모니터링을 위한 구조반응 계측 부재 선정에 관한 기법을 제시하였다. Kang과 Shin(2016)은 최적 센서위치를 추정하기 위해 기존 시간영역에서만 사용되었던 Hankel matrix법을 주파수영역으로 확대 개발하여 기존 기법들과 이를 비교·분석하였다. Son과 Lee(2011)는 단순 외팔 보 구조물의 균열 진단을 위하여 외부 하중에 의한 대상 구조물의 파괴 부분을 예측한 후, 외력 및 손상에 의해 발생하는 구조물의 강성변화에 근거한 구조물의 민감도 해석을 통하여 최적 센서 위치를 결정하는 기법을 제시하였다.
본 연구에서는 제한된 정보를 이용해 저층 건물 구조물의 지진 응답을 예측하는 해석적 연구를 수행한다. 활용 가능한 응답 정보는 1층과 최상층의 가속도 응답만을 사용할 수 있다고 가정한다. 두 정보를 이용하면 구조물의 1차 고유진동수를 얻을 수 있다. 1층 가속도 정보는 구조물의 가력 정보로 활용한다. 최상층의 가속도이력응답에 대한 오차와 대상 구조물의 1차 고유진동수 오차를 최소화하는 구조물의 질량과 강성 정보를 유전자알고리즘을 이용해 예측한다.
유전자알고리즘은 초기에 탐색공간을 설정하고, 이 범위 내에서 설계변수의 값을 주로 무작위로 설정하여 최적 해를 찾아가는 기법이다. 하지만 탐색공간이 넓으면 수렴 속도가 저하되고, 엔지니어의 주관적 판단에 의존하는 문제가 있다. 본 연구에서는 이러한 어려움을 해결하고, 정량적인 방법에 근거하여 설계변수의 범위를 제시하는 인공신경망 기반의 파라미터 예측기법을 사용한다.
유전자알고리즘을 통해 얻게 되는 해는 고려된 목적함수 및 제약조건에 대해 우수한 결과를 갖지만, 그것이 최적해라는 것을 보장할 수는 없다. 따라서 다양한 후보안을 얻는 것은 의미가 있다. 앞서 언급한 인공신경망 기반의 예측 기법에 의한 해후보안은 유전자알고리즘에 의한 해와 함께 최종안 선택에 검토할 수 있다. 제시한 기법을 검증하기 위해 5층 구조물 예제를 사용한다.
2. 제한된 응답 정보를 이용한 응답 예측 기법
본 연구에서는 지진·화산재해대책법에 따라 저층 건물 구조물의 바닥층과 최상층에 가속도계측기가 설치되어, 지진 발생 시 가진 지진파와 최상층의 가속도응답을 얻을 수 있다고 가정한다. 이 두 가지의 정보를 통해서 계측기가 설치되지 않은 층의 가속도응답을 예측하는 기법을 아래와 같이 제안한다.
2.1 인공신경망을 이용한 질량 및 강성 예측
본 연구에서는 구조물의 바닥층과 최상층에서 얻게 되는 가속도 데이터를 이용해 구조물 각 층의 질량과 강성을 예측하고자 Fig. 1과 같은 인공신경망을 이용한다. 인공신경망은 입력 값과 출력 값의 복잡한 관계를 다양한 데이터를 이용한 훈련 학습을 통해 파악하고, 이를 이용해 분류나 예측 등의 분야에 활용할 수 있다. 인공신경망은 구조물의 최적구조설계, 손상평가 등을 통해 건축공학 및 토목공학에 적용되어 왔다(Choi, 2018; Lee et al., 2019; Jang et al., 2019).
구조물의 응답에 해당하는 가속도 데이터는 입력 값으로 활용하고, 입력데이터 수만큼의 입력층 노드 개수가 결정된다. 각 층에서 얻게 되는 가속도 데이터 개수가 100개라면 2개 층의 데이터가 사용되기 때문에 총 200개의 노드가 입력층을 구성한다. 출력층에서는 각 층의 질량과 강성 값을 출력하도록 설정한다. 만약 5층 구조물이라면 각 5개의 질량과 강성 값을 출력해야 하기 때문에 출력층은 10개의 노드로 구성된다.
일반적으로 응답 값을 통해 구조물의 질량 및 강성 값을 알기 위해서는 모든 층에 센서가 설치되어야 한다. 하지만 이것은 현실적으로 어려우며, 지진·화산재해대책법에서 제시하는 최소 수준만 충족시키는 조건에서 얻은 데이터로 구조물의 특성 값을 예측하는 것은 어렵다. 따라서 제안한 방법에 의해 얻게 되는 결과는 최종안이 아닌 변수(질량 및 강성)의 범위를 검토하는 자료로 활용한다.
2.2 유전자알고리즘을 이용한 질량 및 강성 예측
본 연구에서는 유전자알고리즘을 이용하여 구조물의 질량 및 강성을 예측하는 기법을 제안한다. 유전자알고리즘은 구현이 용이한 장점을 가지고 있기 때문에 구조 최적화 분야에 활발히 활용되고 있다(Kang and Kim, 2011; Choi and Park, 2016; Lee et al., 2016a).
가속도계측기가 바닥층과 최상층에 설치되면 건물의 지반운동 시간이력데이터 와 최상층 가속도 시간이력응답 을 각각 얻을 수 있다. 구조물의 동특성을 파악하기 위해서 외력을 가하고 이에 의한 응답을 구하는 함수를 전달함수라 한다. 이는 가속도응답과 하중이력데이터를 푸리에 변환시킨 후 두 값을 나누어 구하게 된다. 지반운동 에 구조물의 질량을 곱하면 외력을 구할 수 있기 때문에, 식 (1)과 (2)와 같이 와 를 푸리에변환을 통해 진동수 영역으로 변환시킨 후 식 (3)을 적용하면 단위 질량에 대한 전달함수를 얻을 수 있다.
| $$A(f)=\int_{-\infty}^\infty{a(t)}e^{-i2\pi ft}dt$$ | (1) |
| $$G(f)=\int_{-\infty}^\infty{g(t)}e^{-i2\pi ft}dt$$ | (2) |
| $$H(f)=A(f)/G(f)$$ | (3) |
전달함수를 통해 구조물의 고유진동수를 파악할 수 있기 때문에 본 연구에서는 바닥층과 최상층에 설치된 가속도계측기로부터 구조물의 1차 고유진동수와 최상층 가속도이력데이터를 얻을 수 있고 가정한다. 두 값은 유전자알고리즘 내에서 목적함수로 활용된다. 구조물의 1차 고유진동수와의 오차가 작은 설계안을 얻기 위해 식 (4)와 같은 목적함수를 사용하며, 최상층의 가속도이력데이터와의 오차가 작은 설계안을 얻기 위해 식 (5)와 같은 목적함수를 사용한다. 두 목적함수 와 는 동시에 최소화하도록 설정한다.
| $$F_1=Minimize\left(\left|f_{1,x}-f_{1,exact}\right|\right)$$ | (4) |
| $$F_2=Minimize\left(\sqrt{\frac{{\displaystyle\sum_{i=1}^N}\left(a_x(t_i)-a_{exact}(t_i)\right)^2}N}\right)$$ | (5) |
여기서, 와 는 각각 개체(후보 설계안)과 정해의 1차 고유진동수를 의미한다. 와 는 각각 개체와 정해의 최상층 가속도이력데이터이며, 두 값의 평균 제곱근 편차(Root Mean Square Error, RMSE)를 최소화하도록 한다. 본 연구에서는 제약조건을 고려하지 않는다.
제안하는 유전자알고리즘 기반 예측 기법에서 후보 설계안을 의미하는 개체(Individual)는 Fig. 2와 같은 설계변수로 구성되며, 각 설계변수는 대상 구조물의 질량과 강성 값을 의미한다.
난수발생기, 교차, 교배 등 유전자알고리즘 내 여러 파라미터 등을 통해 각 개체의 설계변수는 다양한 값을 부여받게 되며, 이는 구조물에 대한 후보 설계안이 된다. 유전자알고리즘은 여러 개체로 구성된 집단의 개념을 사용하기 때문에 여러 후보 설계안을 생성한다. 각각에 대하여 설계변수 값에 따라 구조모델링을 하고, 바닥층(지반)에서 획득한 지반운동을 이용한 선형시간이력해석을 수행하면 각 층의 가속도이력데이터를 얻을 수 있다. 한편, 구조물의 질량과 강성을 설계변수로 가정하기 때문에 1차 고유진동수를 함께 얻을 수 있다. 이러한 각 개체의 해석 결과 값은 위에서 제시한 두 목적함수를 평가할 수 있게 하며, 이를 통해 정해에 가까운 우성의 개체로 진화시켜갈 수 있다.
본 연구에서는 설계변수의 범위를 설정하기 위해서 2.1절에서 제시한 인공신경망을 통해 예측되는 값을 활용한다. 대상 구조물의 설계도서가 존재한다면 이를 활용할 수도 있으나, 오래된 건물의 경우에는 기존 관련 자료를 확보할 수 없는 경우도 있다.
고려된 두 목적함수가 독립적인 관계를 가지기 때문에 하나의 함수 값을 최소화한다는 것이 다른 함수 값도 최소화한다는 것을 의미하지 않는다. 즉, 두 설계안을 비교할 경우, 첫 번째 목적함수 값이 다른 설계안의 값보다 작지만, 두 번째 목적함수 값은 다른 설계안의 값보다 클 수 있어서 두 설계안 간의 우열을 정하기 어렵다. 제시한 목적함수만을 사용하게 되면 2개 이상의 최적해를 얻게 된다.
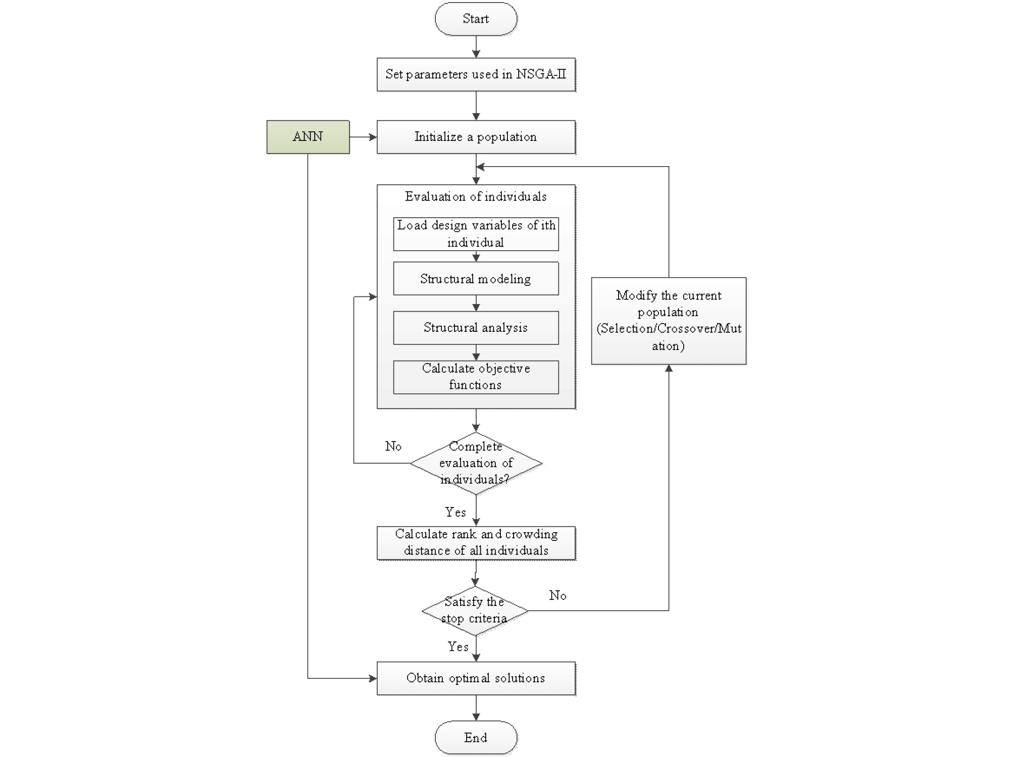
다수의 설계안을 얻게 되면 엔지니어의 판단에 의해 특정 설계안을 선택할 수 있다. 유전자알고리즘이 최적해를 보장하지 않기 때문에 정해와 여전히 오차가 있을 수 있다. 이 단계에서도 Fig. 3과 같이 2.1절에서 제시한 인공신경망을 적용하여 얻은 결과를 구조물의 후보 설계안으로 정할 수 있다. ANN의 결과를 유전자알고리즘을 통해 얻은 해와 함께 비교하여 최종안을 선택할 수 있다.
3. 예제 검증
3.1 개요
본 연구에서는 제안하는 알고리즘의 검증을 위해 Fig. 2와 같은 5층 구조물을 고려한다. 설계변수는 각 층의 질량과 강성으로 정의하고, 바닥층과 최상층에 가속도계측기가 설치되었다고 가정한다. PEER Gound Motion Database(2020)로부터 Fig. 4와 같은 지진파를 얻어 지진해석에 사용한다. 바닥층에 설치된 센서로부터 지반운동을 얻을 수 있다고 가정하기 때문에 인공신경망을 훈련시키거나 유전자알고리즘을 적용할 때 동일한 지진파를 사용한다. 본 연구는 센서가 설치되지 않은 층의 응답을 예측하는 기법을 검증하는 초기 연구로 재료의 비선형 거동은 고려하지 않는다.
인공신경망을 훈련시키기 위해 사용되는 입력데이터는 100개의 시점에서의 바닥층 절대가속도와 최상층 상대가속도값이 사용되어 총 200개의 노드가 입력층을 이루도록 한다. 출력층의 노드는 설계변수의 수와 동일한 10개로 구성된다. 계측값을 입력시켜 구조물 각 층의 질량과 강성을 출력하는 인공신경망을 생성하기 위해 총 400개의 사례가 사용된다. 이는 각 층의 질량과 강성 값을 난수발생기를 이용해 배정한다. 설계변수 값을 이용해 구조모델링한 후 Fig. 4의 지진파를 적용하여 선형시간이력해석을 수행하고 이를 통해 최상층의 가속도 이력 데이터를 얻는다. 시간이력해석은 OpenSees(2020)를 사용한다.
제안하는 기법의 검증을 위해 Table 1과 같은 예제가 사용된다. 훈련용 데이터를 생성하기 위해 무작위로 발생시킨 400개의 예에서 훈련용으로 사용되지 않은 예를 선택하였다.
Table 1.
Values of design variables(mass, stiffness) of a target structure
| Mass | M1 | M2 | M3 | M4 | M5 |
| Value | 0.0538 | 0.0488 | 0.0579 | 0.0523 | 0.0594 |
| Stiffness | K1 | K2 | K3 | K4 | K5 |
| Value | 139.33 | 77.14 | 170.45 | 98.63 | 136.76 |
3.2 결과분석
400개의 예제 중 훈련에 사용되지 않은 60개의 예제를 선택하여 오차율을 분석하였고, 그 결과는 Figs. 5~6에 나타내었다. 샘플 기준으로 보면 약 40% 이내에서 구조물의 특성치를 예측하는 것으로 나타났다. 한편 설계변수 기준으로 분석하면, 질량보다는 강성을 예측하는데 보다 더 큰 오차가 발생한 것으로 나타났다.
유전자알고리즘 적용을 통해 Fig. 7과 같은 목적함수 값을 가지는 최적 해를 얻었다. 그림에서 x축과 y축은 식 (4)와 (5)에 따라 계산된 두 목적함수 값을 의미한다.
현실적으로는 정해를 알 수는 없기 때문에, 제안한 기법으로부터 얻게 되는 여러 해 중 어떤 것이 정해에 가까운 것인지는 알 수 없다. 고려하는 비교 지표(고유진동수, 가속도응답 등)에 따라 해의 우수성은 달라진다.
Fig. 7은 유전자알고리즘을 통해 얻음 해들의 분포를 의미한다. 여러 해 중에서 Fig. 7에 빨간색으로 표시된 해(GA Solution)를 선택하여 Table 1의 정해(Target)와 비교하였다. 인공신경망을 통해 예측되는 해(ANN Solution)도 함께 비교하였다. 그리고 앞서 언급한 예측 해 물성치의 평균값을 구하여 얻은 해(ANN+GA)의 결과도 비교하였다. 마지막으로 Fig. 7에 나타난 최적 해들이 가지는 질량과 강성의 평균치로 이루어진 해(GA Pareto)의 결과도 함께 비교하였다. 고려된 비교 지표는 질량, 강성, 고유진동수의 오차, 최상층 가속도이력응답에 대한 RMSE, 모드형상의 유사성(Modal Assurance Criteria, MAC)이다. MAC 값은 식 (6)을 이용하여 구한다.
| $$MAC_{ij}=\frac{\left[\left\{x_i\right\}^T\left\{\phi_j\right\}\right]^2}{\left[\left\{x_i\right\}^T\left\{x_j\right\}\right]\;\left[\left\{\phi_i\right\}^T\left\{\phi_j\right\}\right]}$$ | (6) |
여기서, 는 번째 기준모드형상을 의미하여, 는 번째 비교모드형상을 의미한다. MAC값은 0과 1사이의 값을 가지며, 1에 가까울수록 높은 상관관계를 의미한다(Choi et al., 2013).
비교 결과는 Tables 2~6와 Figs. 8~9에 정리하였다. 질량은 네 해의 분포가 유사하게 나타났으며, 1층 질량 오차가 가장 크게 나타났다. 강성은 ANN과 GA의 결과 차이가 질량의 그것보다 큰 것으로 나타났다. 이것은 Fig. 6에 나타난 것처럼 강성에 대한 예측 신뢰도는 떨어지기 때문에 나타난 현상으로 여겨진다. 고유진동수는 네 가지 모두 정해와 매우 유사하게 나타났다. 반면 MAC 지수는 고차모드로 갈수록 저하되는 것으로 나타났다. 이러한 경향은 Fig. 8에서도 확인할 수 있다. 이는 강성에 대한 예측 오차로 인해 발생한 것으로 판단된다. RMSE는 GA에 의해 얻은 값이 가장 작은 오차를 나타났고, ANN으로부터 얻은 해의 RMSE는 두 번째로 작은 값을 나타내었다. GA에 의한 해는 목적함수에서 RMSE를 최소화하도록 설정되었기 때문에 이에 대한 값이 작은 것은 당연하지만, ANN에 의해 얻은 해의 RMSE 값 역시 상대적으로 작은 값을 가지는 것은 주목할 부분이다. Fig. 9에 나타난 것처럼 모든 층에 대한 가속도이력 예측 값은 정해의 값과 유사하게 나타났다.
Table 2.
Comparison of mass ratios(expected value/exact value)
| Design | Design variables(mass) | ||||
| M1 | M2 | M3 | M4 | M5 | |
| GA Solution | 1.27 | 1.15 | 1.01 | 0.87 | 1.09 |
| ANN Solution | 1.22 | 1.20 | 0.91 | 0.86 | 0.93 |
| ANN+GA | 1.25 | 1.17 | 0.96 | 0.87 | 1.01 |
| GA Pareto | 1.19 | 1.15 | 0.96 | 0.91 | 1.01 |
Table 3.
Comparison of stiffness ratios(expected value/exact value)
| Design | Design variables(stiffness) | ||||
| K1 | K2 | K3 | K4 | K5 | |
| GA Solution | 1.47 | 0.42 | 1.86 | 1.06 | 0.80 |
| ANN Solution | 0.82 | 0.66 | 1.32 | 1.44 | 0.98 |
| ANN+GA | 1.14 | 0.54 | 1.59 | 1.25 | 0.89 |
| GA Pareto | 1.34 | 0.42 | 1.84 | 1.14 | 0.74 |
Table 4.
Comparison of frequency ratios
| Design | Mode | ||||
| 1st | 2nd | 3rd | 4th | 5th | |
| GA Solution | 1.00 | 1.00 | 1.02 | 0.92 | 0.89 |
| ANN Solution | 1.00 | 1.01 | 1.04 | 1.00 | 0.93 |
| ANN+GA | 1.03 | 1.03 | 1.02 | 0.97 | 0.90 |
| GA Pareto | 1.00 | 1.02 | 1.02 | 0.91 | 0.90 |
4. 결 론
본 연구에서는 지진·화산재해대책법의 최소 규정에 따라 가속도계측기가 바닥층과 최상층에 설치되었다고 가정하고, 계측기가 설치되지 않은 층에서의 응답 값을 예측하기 위해 인공신경망과 유전자알고리즘을 이용하는 기법을 제안하였다. 제안한 기법을 검증하기 위해 5층 구조물 예제를 이용하였다. 지진파를 이용한 시간이력해석을 수행하였으며, 구조물은 선형거동을 한다고 가정하였다.
분석결과, 계측기가 설치되는 않은 층에서의 가속도응답도 정해와 유사하게 예측하는 것을 확인하였다. 응답을 예측하기 위해 구조물의 질량과 강성을 추정하는 하는 방법을 사용하였는데, 질량보다는 강성의 오차가 상대적으로 크게 나타났다. 고유진동수는 고차모드까지 높은 수준으로 예측할 수 있었지만, 모드형상은 고차모드에서 오차가 증가하는 것을 확인하였다.
제시하는 알고리즘을 통해 얻게 되는 다양한 해는 전반적으로 정해와 유사한 결과를 제시하였지만 오차는 여전히 발생하였다. 현실적으로 구조물에 대한 정해를 알 수 없기 때문에 다양한 후보 안을 제시하는 것은 실무적으로 활용할 가치가 있다.
본 연구에서는 바닥층과 최상층에 센서가 설치되었다고 가정하였는데, 고층건물과 같이 고차모드의 영향이 큰 구조물의 경우 추가 센서를 설치해야 하기 때문에 센서 위치 선정에 관한 연구는 추가적으로 수행할 필요가 있다.











