1. 서 론
1.1 연구의 배경 및 목적
BIM(budling information modeling)기반 설계가 실무 에서 본래의 역량을 발휘하려면, 3D 모델 제작의 편리성이 확보되고 설계변경에 따른 과업 참여자들의 다양한 의사결정 사항들을 반영하는데 제약이 없어야 한다. 다수의 의사들을 반영 하는 최적의 단계는 변경사항으로 인한 추가비용 증가 비율이 낮은 설계 초반이 되어야 한다(MacLeamy, 2004). 특히, 최근 국토부가 도로분야 BIM 라이브러리 콘텐츠를 제공한 바와 같이 기존 건축 중심의 BIM라이브러리 개발사례가 토목분야로 확대 됨으로서 3D 모델 제작의 편리성은 물론 표준화된 분류체계정 보 및 속성정보로 데이터의 공유, 교환 등 상호 운용성이 높아 지고 있다(Park and Seo, 2017). 그러나 기존 토목분야 실무에 이를 적용하기에는 제약이 많아 활용성이 떨어지고 있다. 이는 건축과 달리 선형 기반으로 설계되는 토목 구조물의 특성과 구조물을 구성하는 단위 부재들 간의 연계성을 반영하지 못하고 있기 때문이다. 이로 인해 토목설계 실무에서 활용할 수 있는 BIM 라이브러리는 규격화된 단일객체 등으로 제한적으로 사용 하거나 노선변경, 적용 캔트량 변경, 공법 변경 등과 같이 설계 변경 시에는 모델을 수정하기 보다는 모델을 재제작하고 있는 실정이다. 따라서 BIM의 본질적 순기능 발휘를 위해서는 BIM기반 3D 모델 생성방식의 근본적인 해법을 마련하여 설계 담당자가 실무적으로 ‘3차원 설계’를 효율적으로 수행할 수 있는 환경을 조성해 줄 필요가 있다. 이를 위해 본 연구에서는 매개변수기법을 활용하여 토목 구조물의 세부 부재들을 3D 모델로 생성하고, 이들을 조합하여 전체 구조물의 3D 모델을 완성할 수 있는 “BIM기반 3D 모델 생성 자동화 모듈”을 개발 한다. 이를 위해 철도교량을 대상으로 변수체계와 코드체계 정립하고, 단일 부재의 3D 모델의 활용 뿐 아니라 이들의 조합 으로 상위 구조물의 3D 모델을 생성할 수 있도록 유관변수들의 상관관계를 반영하여 “철도교량용 3D 모델 생성 자동화 모듈”을 개발한다.
1.3 연구의 방법
본 연구에서는 BIM기반 3D 모델 생성 자동화를 위해 Table 1과 같이 교통인프라 시설인 철도교량을 대상으로 하고 이를 바탕으로 교량을 구성하는 부재들 간의 조합 구조를 파악 한다.
조합 구조는 시설물분류체계(한국철도시설공단, 사업관리절 차서)를 활용하여 이를 기반으로 코드체계를 부여하였으며 이를 각 부재의 명칭과 변수 명을 정의하는데 활용한다. 그리고 철도 교량의 설계 특성을 고려하여 3D 모델 생성 자동화 모듈을 개발 하고, 개발 모듈과 설계정보의 인터페이스 기능과 사용자 운영 편리성을 위한 사용자입력환경(UI: user interface)을 개발 한다. 그리고 이러한 모듈 및 UI개발은 Nemetschek사의 Allplan Engineering에서 지원하는 매개변수모델 개발 도구인 스마트파트(smartpart)의 스크립트(script)를 활용한다.
2. 철도교량 부재의 코드 및 변수체계 구성
2.1 철도교량 부재의 코드체계
철도교량 부재들의 3D 모델 생성 및 이들의 조합을 통한 상위 구조물 3D 모델을 생성을 위해서는 부재들의 변수체계 뿐만 아니라 이들의 조합을 위한 모듈 간에 연계되는 규칙을 정의해야 한다. 즉, ‘A 부재’를 3D 모델로 생성하는 모듈과 ‘B 부재’를 3D 모델로 생성하는 모듈이 조합되어 상위 구조물을 생성하기 위한 ‘모듈조합’ 규칙이 필요한 것이다.
모듈조합구조 말단에서 사용자정의로 데이터를 부여받던 독립 변수들은 다른 객체와 조합되는 경우 중복되거나 상위 객체의 조성을 위한 유관 계산식의 결과로서 데이터를 부여받는 경우가 빈번하다. 이러한 변수의 위상변화는 객체 조합의 기하 구조와 사용자 정의 조건 등에 의하여 복잡한 형태로 발생한다. 설계 의도대로 모듈이 조합되려면 모듈 변수들의 관계정의가 명확해야 하므로 통일된 변수체계가 적용되어야 한다(Park and Lee, 2012). 본 연구에서는 Table 2와 같이 코드체계를 구성하여 모듈의 명칭과 변수의 명칭이 부여될 수 있도록 하였다. 코드의 첫 번째 자리는 교통인프라 유형분류코드이며 영어 대문자(A, B, C ...)로 표기되도록 하였고, 분류구조의 부위 분류코드에는 숫자(1, 2, 3, ...)를, 유형분류코드에는 영어 소문자(a, b, c, d)를 표기하도록 하였다. 또한 동종 객체에 대하여 형상정의방법이 다르게 개발되는 경우를 고려하기 위 하여 개발유형코드를 설정하였으며, 다른 객체에서 해당 객체를 호출하는 경우, 목적에 맞게 객체형상 알고리즘의 업데이트 기록과 모듈화를 위한 변수보완사항이 관리될 수 있도록 모듈 번호코드를 설정하였다. 모듈번호는 다른 모듈에서의 호출순번 으로 설정하였다.
2.2 3D 모델 생성 자동화 모듈의 다이아그램
철도교량의 구조물 및 부재의 3D 객체 생성 자동화 모듈의 조합 구조를 표현하기 위하여 Fig. 1과 같이 트리구조의 다이 아그램을 작성하였다. 다이아그램은 ‘분류구조’와 ‘모듈조합구 조’로 구분하였다. ‘분류구조’는 부위분류와 유형분류가 혼재하여 구성되므로 이를 식별할 수 있도록 하였으며, ‘모듈조합구조 도’는 각각의 분류면에 대하여 구성되는 3D 객체 모듈의 생성 및 조합에 대한 연계 경로를 확인할 수 있도록 하였다. 대표적인 교통 인프라인 도로 및 철도는 계획된 선형에 대하여 선형이 통과하는 지역의 현황이나 지형을 바탕으로 노반의 유형이 결정 된다. 노반의 유형에는 절토 및 성토로 구성되는 흙구조물, 하천 및 계곡을 통과하는 교량, 산지를 관통하는 터널이 있다. 이를 바탕으로 분류수준 첫 번째에서는 도로 및 철도와 같은 교통인 프라의 유형분류로 구분하였으며, 분류 수준 두 번째에서는 교통인프라 설치구간에 대한 ‘선형’과 선형의 구간별로 결정되는 노반의 유형인 ‘흙구조물(토공구간)’, ‘교량’, ‘터널’, 그리고 노반에 설치되는 ‘배수시설’, ‘부대시설’, ‘가시설’의 부위분류로 정의하였다.
철도교량은 다시 ‘궤도부’, ‘상부구조’, ‘하부구조’ 등의 부위로 분류하였으며, 각 부위에 대하여 다시 3D 객체의 생성이 용이한 방법으로 유형분류와 부위분류를 혼용하여 ‘분류구조’를 구성 하였다. 또한 교량전체에 대한 조합모델을 구성하기 위하여, 계획 선형 데이터를 바탕으로 교량을 구성하는 3D 객체들이 생성 및 배열될 수 있도록 구성하였다.
3. 3D 모델 생성 자동화 모듈 개발
교통 인프라의 선형은 3차원 공간에서 3축 좌표로 정의되는 절점들의 모임으로 규정할 수 있으며 이러한 선형은 각 절점들 의 좌표 값을 구분기호(comma 또는 space)를 활용하여 진행 방향의 순서대로 정렬한 형태의 데이터 파일(CSV 파일)로 생성할 수 있다. 교통 인프라의 유관 시설들에 대한 3D 객체는 이러한 선형 데이터를 기반으로 생성 혹은 배열되어 공간상에 구현될 수 있다.
본 연구에서는 이를 위하여 Table 3과 같은 두 가지의 선형 기반모듈을 구축하였다. 첫 번째는 선형 데이터가 형상에 관여 하는 객체를 생성하는 모듈인 ‘선형종속형상 3D객체 생성모듈’ 이고 두 번째는 선형 데이터가 형상에 관여하지 않으나, 객체 의 배열좌표 및 방향에 관여하는 ‘선형독립형상 3D객체 배열 모듈’이다. 또한 모듈 조합의 필수 고려사항인 중복변수의 배 제를 위하여 모듈의 호출 및 실행절차를 구축하고, 사용자 입력 환경인 유저 인터페이스는 이를 고려하여 구축하였다.
3.1 ‘선형종속형상 3D 객체’ 생성모듈
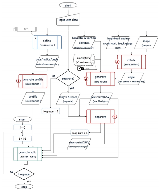
선형 데이터가 형상에 관여하는 철도교량의 대표적인 시설은 궤도부의 ‘레일’과 ‘도상’, 교량상부구조의 ‘교량바닥판’, ‘탈선방 호벽’, ‘거더’ 등이 있다. 해당 시설들의 3D 객체는 단면 프로 파일을 해당객체의 기준 경로로 통과시켰을 때 얻을 수 있는 궤적의 형상을 솔리드로 생성하는 방법으로 구현된다. 대부분의 3차원 캐드 툴에서는 이러한 방법의 솔리드 생성 기능을 기본 적으로 제공하고 있다. 본 연구에서는 선형종속형상 3D 객체를 생성함에 있어, 비교적 높은 빈도로 발생하는 추가적인 편집 작업의 유형을 파악하여 이에 대한 작업시간을 단축할 수 있도록 Table 4와 같은 소요기능들을 정의하고 이러한 기능들이 사용자 인터페이스를 바탕으로 유기적으로 구현될 수 있도록 Fig. 2와 같은 플로우차트를 구성하여 ‘선형종속형상 3D객체 생성모듈’을 구축하였다. 적용 툴에서 제공하는 솔리드 생성기 능은 이 모듈의 서브루틴이 되도록 구성하였다.
3.2 ‘선형독립형상 3D 객체’ 배열모듈
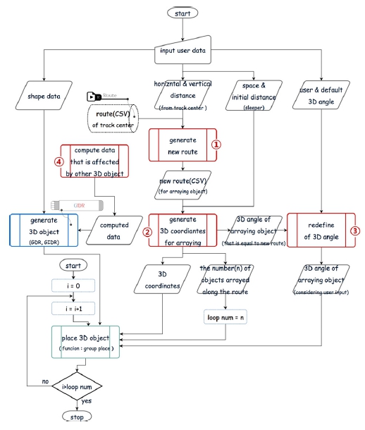
‘선형종속형상 3D 객체’에 포함되는 시설을 제외한 대부분의 철도교량의 구성 시설은 ‘선형독립형상 3D 객체’에 해당한다 (궤도부의 ‘침목’ 및 ‘체결장치’, 교량바닥판의 ‘전주기초’ 와 ‘방음 벽기초’ 및 ‘관로뚜껑’, 교량 거더의 ‘단일 PSC 빔’과 ‘텐던’, 교량 하부구조인 ‘교대’와 ‘교각’, 대부분의 ‘부대시설’, 전기 및 신호와 관련된 시설 등). 각 시설들은 유관 설계 변수에 의하여 교량의 연장 위에서 교축방향, 교축직각방향, 수직방향에 대한 위치가 정의되며, 이에 따라 도출된 3축 좌표와 해당 객체의 기준점을 일치시켜, 정의된 방향으로 회전시키는 작업의 반복으로 배열 할 수 있다. 본 연구에서는 배열하고자 하는 객체의 개소 수와 개소별 좌표 및 방향을 설계변수와 객체간의 상관관계를 반영 하여 산출하고 이를 바탕으로 공간상의 배열을 구현할 수 있는 ‘선형독립형상 3D 객체 배열모듈’을 구축하였다. 또한 배열객 체가 할당된 좌표에 위치될 때 선행 정의된 기존 인접객체가 배열객체의 형상에 영향을 줄 수 있는 요소를 보유한 시설을 파악하고, 해당시설의 3D 객체가 이를 반영할 수 있도록 인접 객체의 유관변수로부터 배열객체의 해당 형상변수가 조절되는 서브루틴을 구성하여 모듈에 포함시켰다. Table 5에는 ‘선형 독립형상 3D 객체’의 배열에 필요한 기능들을 정의하였으며 이러한 기능들이 사용자 인터페이스를 바탕으로 유기적으로 구현될 수 있도록 Fig. 3과 같은 플로우차트를 구성하였다.
3.3 중복변수를 고려한 UI 개발
본 연구에서 3차원 모델을 생성하는 방법은 최상위 객체를 구성하는 하위 객체들의 구조(OBS: object breakdown structure)를 파악한 후, 최하위 객체들 각각을 상위 단계로의 조합이 가능하도록 ‘3D 모델 생성 자동화 모듈’을 구축하고, 이들을 순차적으로 조합하여 최상위 객체를 구현하는 방식이다. 각 모듈은 내부에서 규정된 구문(syntax)에 의거하여 유관변 수들로 작성한 수식 및 명령을 필요한 조건식에 의하여 반복 실행되도록 구성한 스크립트(script)형식의 파라메트릭 객체로 정의할 수 있다. 따라서 상위 단계로의 모듈 조합 시 필수적으로 고려되어야 하는 사항은 중복변수를 배제하는 것이다. 인접하는 객체들에 대한 모듈들이 조합되어 상위모듈이 성립되기 때문에 동일한 형상정보를 의미하는 변수의 중복이 대부분의 경우에서 발생한다. 이러한 중복의 유형은 ‘단순중복’과 ‘산출중복’의 두 가지로 분류할 수 있다. 첫 번째 ‘단순중복’은 서로 다른 모듈의 사용자 입력창으로 동일한 데이터를 할당받고 있는 경우를 의미 한다. 이러한 경우 각 모듈의 선후관계를 정립하여 후단의 모듈 들에 적용되는 해당 변수에 먼저 정의된 변수 값을 할당하는 것으로 간단히 처리할 수 있다. 두 번째 ‘산출중복’은 해당모듈의 수행 전에 기 할당된 정보들을 변수로 해당 정보(중복되는 정보) 의 정의가 가능한 수식을 도출할 수 있는 경우를 의미한다. 예를 들어, 교량의 바닥판을 지지하는 거더의 폭과 길이는 조합 이 전에 사용자 입력에 의하여 값을 할당받는 유형의 독립변수였 다면 교량 모델로 조합되는 경우, 기 수행된 모듈에서 결정된 유관 형상데이터(슬래브의 폭원, 경간의 구성, 궤도 중심선에 대한 거더의 편심, 거더 배열 좌표 등)를 변수로 하는 수식으로 산출되는 종속변수로서 해당변수에 할당 된다. 중복변수의 처리에 대한 중요성은 3차원 정보모델 생성의 정확성 확보와 효율성 확보 모두에 맞닿아 있다. 이러한 중복변수 처리를 위한 전제 조건은 모듈 실행의 선후관계 정립이다. 본 연구에서는 철도교량을 구성하는 구조부재 및 유관시설에 대한 3차원 객체 모듈들이 실행되는 선후관계를 철도교량의 설계 절차를 참고 하여 정립하였다. Table 6은 철근 콘크리트 교각에 대하여 중 복변수를 고려한 UI를 구성한 예로서 상부구조에서 결정되는 교좌의 구성으로 코핑부의 형상이 정의될 수 있도록 유관변수를 설정하였으며, 교각 구성 객체들 간의 모듈조합 에서는 기둥의 구성 및 단면형상, 확대기초 교직방향 폭, 말뚝기초 배열 범위 등과 같은 ‘단순중복’ 유형의 변수와 기둥의 높이, 확대기초의 두께, 말뚝의 근입 깊이와 같은 ‘단순중복’ 유형의 변수를 고려 하였다. 또한 사용자가 입력하는 정보를 명확히 인지할 수 있도록, 치수선으로 변수를 명시한 일러스트를 삽입하여 그래픽 유저 인터페이스(graphic user interface)로 구성하였다.
4. 철도교량 통합모델의 설계변경 적용성 검토
4.1 모듈조합을 위한 스크립트 작성
본 연구에서 구축한 선형기반모듈인 ‘선형종속형상 3차원 객체’의 생성 자동화 모듈 및 ‘선형독립형상 3차원 객체’의 배열 자동화 모듈을 철도교량 구성객체의 생성‧호출‧배치를 위하여 Table 7과 같은 스크립트 언어로 작성하였다. 사용된 스크립 트는 본 연구에서 적용한 소프트웨어(allplan)의 매개변수모델 개발도구(smartpart script)로써 GDL(geometric description language)기반의 자체 프로그래밍 언어이며, 기본적인 제어문, 변수로직과 함께 다양한 3차원 솔리드 구현 기능을 지원하고 있어, 본 연구에서 제시한 모듈 형태의 3차원 객체 라이브러리 구축에 적합하다.
4.2 설계변경에 대한 적용성 검토
본 연구를 통하여 개발한 자동화모듈의 설계변경에 대한 적용성을 검토하기 위하여 Fig. 4와 같이 교각 추가 설치와 기준 노선변경 등의 가상의 설계변경 사항을 철도교량모델에 적용해 보았다. 이를 위해 UI를 활용하여 철도교량의 3D 모델을 자동 생성하고 각각의 설계변경 항목에 대한 매개변수 값을 입력하여 설계 변경 안을 모델이 적절히 반영하고 있는지를 검토하였다. 검토 결과 Fig. 4와 같이 설계 변경 안이 반영되어 생성된 3D 모델은 연관관계에 있는 타 모델과 불필요한 이격 이나 충돌 없이 설계 조건에 부합하게 생성된 것을 파악할 수 있었다. 예를 들어 노선을 변경 할 경우에는 기준 선형 데이터의 교체만으로, 기존의 경간구성 및 거더의 형상을 고려하여 교각 코핑부의 전열 및 후열의 교축방향 폭과 높이가 자동 계산되어 반영된다.













