1. 서 론
철근콘크리트(RC)는 일반적으로 뛰어난 내화성능을 지닌 구조재료로 경제성, 내구성 등에 있어서도 유리한 특성을 보여 현재 많은 구조물에 널리 사용되고 있다. 이렇게 내화재료로써 상대적으로 뛰어난 기능을 발휘할 수 있는 구조재료임에도 불구하고 철근콘크리트 구조물이 화재와 같은 고온에 장시간 노출되는 환경에서는 구조물에 심각한 영향을 끼칠 수 있는 재료 손상이 발생하게 되며, 이는 전체 구조 시스템의 붕괴를 야기하여 인명 피해와 직결되는 상당한 위험의 중요한 원인이 될 수 있다. 따라서 이를 고려한 철근콘크리트 구조물의 내화성능 평가는 필수적인 요소이며, 많은 연구자들에 의해 실험적, 해석적으로 다양한 방법의 접근이 이루어지고 있다.
화재상황에서 구조물의 거동특성을 해석하는데 우선적으로 화재발생 이후 시간에 따라 열원 및 구조물 내부의 온도 변화를 예측할 수 있어야 하는데, 표준화재 온도-시간 곡선으로 제시된 열원의 온도 변화에 따라 표준화재실험(Standard fire test)을 통해 이러한 거동을 규명하고 있다. 고온 하에서 철근콘크리트 부재의 거동 해석을 위해서 이러한 표준화재실험을 토대로 하여 Lin 등(1981)과 Terro 등(1998)이 철근콘크리트 보, 기둥 등에 대해 화재손상 실험을 수행하였다. 하지만 실험적인 접근만으로는 철근콘크리트 구조물의 내화성능, 화재성상 및 거동을 평가하기에는 부재크기, 실험비용, 시간 등 규모와 경제성 측면에서 한계를 보여 극히 제한적인 범위에서 진행되었기 때문에 이를 보완하기 위한 해석적 연구가 병행되었다. 해석적 접근을 위해 많은 연구자들은 온도에 따른 재료의 응력-변형률 관계, 비역학적 변형률 등을 모사하는 다양한 모델을 제안하였고, 이를 기반으로 유한요소 기법을 활용한 철근콘크리트 구조물의 내화성능 평가를 위한 연구가 진행되었다(Bratina et al., 2008; Kodur et al., 2012; Youssef et al., 2007).
한편, 많은 연구자들의 고온에 노출된 콘크리트 부재가 다시 상온으로 냉각되면서 발생하는 강도저하에 대해 논의하고 실험적으로 접근하였다(Abramowicz et al., 2007; Chang et al., 2006; Nassif, 2006). 기존의 내화성능 평가가 고온 하에서의 실험에 치중되어 있는 반면, 상온으로 냉각된 이후에 콘크리트 강도가 고온에서 보다 더 저하된다는 것은 화재진압 이후에도 구조물의 붕괴 위험이 잔존함을 나타낸다.
따라서 이 논문에서는 고온 하에서 철근콘크리트의 재료 속성 변화와 관련하여 구조물의 화재성상을 예측하고, 기존 연구자들의 연구결과와의 비교검토를 통해 내화성능 평가에 가장 적합한 모델을 선택하였으며 기존의 모델들이 가지고 있던 한계점을 극복하고자 하였다. 또한 고온에 노출된 철근콘크리트 부재가 다시 상온으로 냉각 되었을 경우 발생하는 강도저하를 고려한 새로운 재료모델을 제시하고 고온 하에서의 모델과의 비교를 통해 구조물의 내화성능 평가에 있어 고려해야 할 구조물의 거동을 고찰하였다. 이를 위해, 화재 시 콘크리트 구조물 내에서 발생하는 온도 변화를 열전달 해석을 통해 모사하였고, 그 결과 얻어진 단면 내 온도분포를 적용하여 비선형 해석을 수행하여 구조물의 거동을 예측하였으며 최종적으로 설계규준에서 제시하고 있는 부재의 저항능력과 비교하여 규준 상의 내화설계 방법의 효율성에 대한 검증을 수행하였다.
2. 재료모델
콘크리트 및 철근의 경우, 화재와 같은 고온에 노출되면 압축강도, 항복강도, 재료강성 등이 감소한다. 이를 묘사하기 위해 여러 연구자들의 실험결과와 모델식이 제안되고 있는데, 본 논문에서는 화재진행상태(Under-Fire)일 때와 화재 종료 후 냉각상태(After-Cooling)일 때를 비교하여 각각의 경우에 대해 재료의 특성을 다르게 적용하여 해석하였다.
2.1 콘크리트
화재발생 경과 시간 t가 지난 시점에서의 콘크리트 변형률은 역학적 변형률(Mechanical strain, εm,c)과 비역학적 변형률(Non-mechanical strain, εnm,c)로 나누며 다음의 식으로 표현할 수 있다.
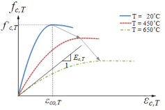
역학적 변형률의 경우 일반적으로 응력-변형률 곡선으로 제시되는데, 본 논문에서는 Lie와 Lin이 제안한 응력-변형률 곡선 식(Fig. 1 참조)을 기본 토대로 하여 온도에 따른 압축 강도 감소(f'c,T/f'c) 모델은 Hertz 모델, 이에 대응하는 변형률(εω,T)의 경우 Khennane와 Baker 모델을 적용하여 수정한 관계식을 사용하였다. 여기서, f'c은 콘크리트의 최대강도, f'cT는 임의의 온도 T에서의 콘크리트 최대강도, εω,T는 그에 대응하는 변형률을 의미한다. 한편, 인장부분은 선형모델로 단순화하여 하중증가에 따른 미세균열의 발달을 모사하도록 하였으며 인장강화효과(Tension stiffening effect)를 고려하여 인장 콘크리트가 균열 후에도 어느 정도 저항할 수 있다고 보았는데, 참고문헌(Huang et al., 2009)에서 찾아볼 수 있는 바와 같이 인장강도는 f't,T=0.1f'cT 으로 가정하였고, 인장강도에서의 변형률 및 극한인장변형률은 εcr,T=f't,T/Ec,T와 Ecu,T=10·Ecr,T로 적용하였다(Fig. 1(b) 참조).
한편, 고온에 노출된 콘크리트는 냉각되고 난 후의 강도가 고온일 때의 강도보다 더 낮게 나온다는 것이 많은 연구자들의 실험결과를 통해 잘 알려져 있다(Abramowicz et al., 2007; Chang et al., 2006; Nassif, 2006). 이는 콘크리트를 구성하는 골재와 시멘트 페이스트 간의 열팽창률 차이에 의해 콘크리트가 냉각되면서 발생하는 미세균열의 영향으로 분석할 수 있는데, 아직 그 자세한 메커니즘은 완벽하게 규명되지 않은 실정이다(Kim et al., 2012). 그러나 저하된 콘크리트의 강도는 많은 연구자들의 실험을 통해 제시되고 있는데, 일반적으로 노출된 최대 온도와 냉각조건이 가장 크게 영향을 주는 조건으로 알려져 있다. 노출된 최대 온도가 높을수록 냉각 후 콘크리트 강도가 더 저하되며, 냉각 조건에 있어서 냉각 시간이 빠르면 빠를수록 콘크리트 강도가 더 저하되는 경향을 보임을 알 수 있다.
많은 연구자들이 제시한 냉각 후 콘크리트 강도의 경우, 만족스러운 응력-변형률 곡선을 보여주는 경우가 드물며, 모델식을 제시한 경우를 찾기 힘든 관계로 본 논문에서는 기존 연구자의 실험결과를 토대로 냉각 후 해석을 위한 자체적인 제안식을 구축하였다. 가열하여 목표 최고 온도에 도달 후, 2시간을 유지하여 공시체 전체에 온도가 일정하게 될 수 있게끔 하였고, 이후 공기 중에서 상온까지 냉각(서냉)시켰다. Fig. 2 내의 관계식에서 f'c,T=-0.00185·f'·(0.25·T-528.7), εω,T=0.0023(20℃≤T≤200℃), εω,T=5.110-8ㆍT2ㆍ-2.71x10-5ㆍT+0.0059(T≥200℃)이며, Eγ는 응력-변형률 곡선의 초기 기울기로 Eγ=0.66ㆍT2-1079.6ㆍT+445470이다. 인장 부분은 선형모델로 단순화하여 모사하였는데, 그 구성은 화재 진행 상태의 경우와 동일하다.
비역학적 변형률은 화재발생 시 응력의 변화와 관계없이 구조계의 변형을 증가시키는 변형률로써, 식 (1)에서 볼 수 있는 바와 같이 본 논문에서는 온도 변형률(Free thermal strain, εth,c), 크리프 변형률(Creep strain, εcr,c), 비정상상태 변형률(Transient creep strain, εtr,c)을 고려하였다. 온도 변형률은 화재에 의한 온도 상승으로 발생하는 콘크리트의 자유팽창을 나타낸 것으로 본 논문에서는 온도에 따른 재료적 비선형성과 골재의 종류에 따른 영향이 잘 반영된 유로코드 제안식(EN1992-1-2, 2004)을 사용하였다. 크리프 변형률은 화재 지속시간에 따라 생기는 추가적인 변형을 나타낸 것으로, Dias, Terro 등 많은 연구자들에 의해 모델들이 제안되었으나 본 논문에서는 응력, 시간과 온도에 의한 함수로 주어진 Harmathy 모델(Harmathy, 1967)을 사용하였다. Harmathy의 크리프 모델식은 다른 모델들에 비해 비정상상태 크리프에 대한 고려 및 적용이 용이하였다.
여기서, εicr,c는 i번째 시간 ti에서의 크리프 변형률을 의미하며, 재료상수인 β1과 d는 Cruz가 실험을 통해 제안한 β1=6.28×10-6sec-0.5, d=2.658×10-3K-1의 값을 사용하였다. 또한 그 전 단계의 응력인 σi-1을 사용해도 충분히 정확하다고 알려진 바 있으며, 일반적으로 화재 지속시간이 매우 짧기 때문에 시간의 함수인 크리프 변형률은 다른 변형률에 비해 상당히 작게 발생한다고 알려져 있다.
콘크리트가 고온에 노출될 경우, 물리적, 화학적 성분에 변화가 발생하면서 예측된 변형보다 더 큰 변형이 발생하게 되는데, 이를 비정상상태 변형률이라고 한다. 일반적으로 공시체에 하중을 가한 뒤, 일정한 속도로 특정 온도까지 열을 가하여 변형률을 측정하는 방법으로 비정상상태 변형률을 구하는데, 본 논문에서는 시간에 따른 비정상상태 변형률의 추이를 비교적 잘 예측하며, 다른 모델에 비해 단순하고 적용이 용이한 Anderberg와 Thelandersson 모델(Anderberg et al., 1976)을 사용하였다.
여기서, k2는 무차원 계수로 보통 1.8~2.35의 범위를 가지며 본 논문에서는 일반적으로 수치해석에 널리 사용되는 2.35의 값을 적용하였다.
2.2 철근
화재 발생 경과시간 t에서 철근의 변형률 역시 식 (1)과 같이 역학적 변형률과 비역학적 변형률로 표현할 수 있는데, 철근의 경우 콘크리트와 달리 비정상상태의 변형, εtr,s는 없다고 가정할 수 있다. 철근 역시 콘크리트와 마찬가지로 온도가 높아짐에 따라 항복강도와 강성이 감소하는데, 콘크리트와 달리 압축과 인장에서 응력-변형률 관계가 동일하게 나타나는 등방성 재료이다. 온도에 따른 철근 모델 역시 많은 실험적, 해석적 연구가 진행되었는데, 본 논문에서는 열에 의한 크리프를 고려해야 하므로 과도적 실험(Transient test)을 통해 충분한 시간을 가지고 온도를 변화시켜 줌으로써 철근의 온도 크리프 효과를 내재적으로 고려하여 유연한 응력-변형률 관계를 보여주고 있는 EN1992-1-2 모델을 사용하였다(Fig. 3 참조).
반면 고온 후 냉각 상태가 되면 철근의 경우 화재 상태일 때보다 강도가 회복된다는 연구결과가 많은 연구자들에 의해 보고되어 있다. 특히 400℃ 이하의 온도에 노출된 경우에는 상온으로 냉각되었을때, 다시 가열되기 전의 강도를 회복한다는 실험결과가 많이 나와 있다. 본 논문에서는 여러 연구자들의 실험결과를 정규화한 뒤 회귀분석을 통해 선형으로 단순화한 제안식을 제시하고자 한다.
Fig. 4 내의 관계식에서 (fsy,T=fsy,20℃(20℃≤T≤400℃), fsy,T=fsy,20℃ㆍ(-0.0005ㆍ(T-400)+1)(400℃≤T≤600℃), fsy,T=fsy,20℃ㆍ(-0.00025ㆍ(T-600)+0.9)(600℃≤T≤1000℃) εsy,T=fsy,T/Es,T이다. 이 때, fsy,T는 임의의 온도 T에서 철근의 항복응력, fsy,20℃는 상온(20℃)에서의 철근 항복응력, Es,T는 철근의 탄성계수로 주어지는 재료의 고유물성치이다.
철근의 비역학적 변형률 중에서는 온도 변형률과 크리프 변형률을 고려하였는데, 온도 변형률의 경우 온도변화에 따른 비선형분포식이 적용된 EN 1992-1-2의 모델식을 적용하였다. 한편 온도에 따른 철근의 크리프 변형은 약 400℃ 이상부터 현저하게 커진다고 알려져 있으므로 이에 대한 고려도 반드시 필요하다. Dorn은 온도보상시간(Temperature Compensated Time) 개념을 적용한 크리프 모델을 제안하였고, Harmathy가 이를 수정한 모델을 제안하였다. 하지만 Harmathy 모델은 일정 응력 상태를 가정하고 있어 실제 화재상황처럼 시간, 온도에 따라 응력이 급격하게 변하는 상황을 모사하기에는 한계가 있으며, 철근의 종류에 따른 영향도 고려되지 않았다.
크리프 모델의 경우, 모델식을 구성함에 있어서 고려해야 할 변수가 복잡하며 이를 사용하고자 하는 조건 등이 까다롭기 때문에 이러한 문제를 극복하고자 온도에 의한 철근 크리프 효과가 내재된 EN1992-1-2에 제시한 응력-변형률 모델을 사용하였다. EN1992-1-2에서 제시한 모델은 과도적 실험과 정적 실험을 통해 얻은 모델로 크리프 거동은 Fig. 3에서 볼 수 있는 바와 같이 비례한계(σsp,T)와 항복한계(σsy,T)에 걸친 비선형 구간에서 잘 나타나고 있음을 확인할 수 있다. 따라서 여타의 모델에 비해 적용이 쉬우며, 응력이 급격하게 변하는 상태에서도 적용이 가능하기 때문에 본 논문에서 사용하였다.
3. 비정상 열전달 해석
화재에 노출된 구조물은 노출 시간의 증가에 따라 그 온도가 증가하며, 이에 따라 재료의 성질이 변하게 된다. 따라서 화재에 노출된 구조물의 해석을 위해서는 시간에 따른 부재 단면의 온도분포를 정확하게 평가해야 하며 이를 위해 비정상 열전달 해석 수치 모델을 적용하여야 한다. 해석은 표준화재곡선을 이용하여 부재 단면의 온도 분포를 구하도록 진행하였으며 다음의 가정을 따른다 : (1) 콘크리트는 균질하고, 등방성 재료이다, (2) 부재 길이방향 열전달은 고려하지 않는다, (3) 철근의 열적 재료특성은 고려하지 않는다, (4) 화재 노출 시간 동안 콘크리트 내부 열생성은 없다. 나아가 콘크리트는 균질, 등방하므로 열전달은 방향에 상관없이 동일하게 일어난다. 단면에서의 열전달에 비해 부재 길이방향 열전달은 미소하고, 단면 내에서 철근의 면적은 콘크리트 면적에 비해 상당히 미소하므로 무시하여 해석을 진행하기로 가정한다. 또한 해석 대상 콘크리트는 양생이 종료된 콘크리트라고 가정하므로 화재 시 내부 열 생성은 없다.
비정상 열전달 해석을 진행하기 위해서는 먼저 구조물 표면의 경계조건으로 사용되는 화재의 온도를 정의할 필요가 있는데, 본 논문에서는 표준화재 시간-온도 관계식 중 널리 쓰이는 ASTM E119와 ISO 834에서 제안한 표준화재 온도-시간 곡선을 사용하였다(ASTM Designation: E119, 1976; ISO 834, 1975). 표준 화재 곡선을 적용하여 화재 노출 시간에 따라 목적 구조물의 표면이 동일한 온도에 노출된 것으로 가정할 수 있으므로 대표단면에 대해 두께방향의 2차원 열전달 해석을 수행하게 된다. 이때 단면에 대한 열전달 지배방정식은 다음과 같이 나타낼 수 있다.
여기서, k(T), ρ(T), c(T)는 각각 콘크리트의 열전도율, 단위 중량, 비열이며 모두 온도에 종속적인 함수이며, 본 논문에서는 EN1992-1-2에서 제시한 값을 주로 사용하였다는 내부 생성열로써 없다고 가정하였으므로 Q=0이 된다. 화재상황에서 구조물과 열원의 온도 차로 인한 대류와 열원에 자체의 복사로 인한 열에너지가 고체 구조물 표면을 통해 내부로 흡수되는데, 이는 위의 지배방정식을 풀기 위한 경계조건으로 사용된다.
여기서, qc=h·(Te-Ts), qr=ε·σ·(T4e-T4s), ni는 경계 표면의 단위 법선 벡터를 의미하고, qe와 qr은 각각 화재로 인한 대류열과 구조물이 흡수한 복사열을 의미한다. h는 대류계수, Ts, Te는 구조물과 공기의 온도(단위: K), σ는 스테판-볼츠만 상수(σ=5.67×10-8W/m2ㆍK4), ε은 화염의 온도, 재료 특성 및 표면 거칠기 등의 영향을 받는 화재 및 재료 방출도(ε=0.3~0.9)이다. 또한 heff(T)는 대류와 복사의 효과를 고려한 유효대류계수 항을 나타낸다.
화재 시간에 따른 해석 요소의 단면 온도 분포는 각 절점 형상함수와 시간에 따른 절점 온도 함수를 곱함으로써 얻을 수 있는데, 이에 요구되는 유한요소 정식화와 수치시간적분은 기존연구(Kwak et al., 2011; Hwang et al., 2013)에서 사용된 열전달 해석과정을 적용하였다. 단, 본 논문에서는 수치시간적분의 적용에 있어 복잡하고 시간 소요가 많은 비선형 해법을 사용하지 않고, 전 단계 해를 토대로 시간 단계를 작게 설정함으로써 오차를 최소화 한 해석을 진행하였다. 이때 시간 간격의 크기는 전반적으로 안정된 결과를 주는 Crank-Nicolson법(=1/2)을 이용하였다(Kwak et al., 2011).
4. 비선형 구조해석
이 논문에서는 2차원 구조물을 대상으로 하였으며 재료 및 기하 비선형을 고려하였다. 티모센코 보의 가정을 사용하였으며, 절점당 5개의 자유도를 가지는 보요소와 절점 성분을 기초로 하고 있다. 각 방향의 절점 변위 벡터는 u={u1,u2}T, υ={υ1,υ2}T, ω={ω1,ω2}T, θ={θy1,θy2}T, θ={θz1,θz2}T로 나타낼 수 있으며 전체 변위 벡터는 r={u,υ,θz,ω,θy}T과 같이 표현할 수 있다.
또한 비정상 열전달 해석에 따른 온도에 대한 영향을 효과적으로 반영하기 위해 철근콘크리트 부재 단면을 가상의 철근과 콘크리트 격자로 이루어진 섬유 단면(fiber)으로 모사하고 온도 분포에 따라 격자 각각의 변형률과 응력을 계산하였다. 이 때 각 재료 물성에 따라 유도된 변위-변형률, 변형률-응력 관계식을 가지고 가상일의 원리를 이용하여 임의의 절점 j에 외부하중벡터 Rj가 작용할 경우, 임의의 시간에서의 평형방정식을 구성하면 다음과 같다.
여기서, B=⌈Nø,x,yNψ,xx,zNη,xx-⌉, c=⌈0,Nψ,x,Nη,x-⌉ 로 변위-변형률 행렬을 나타내고, ET는 온도에 따른 탄성계수를 의미하는데 자세한 사항을 참고문헌(Kwak, 2002)에서 찾을 수 있다. 위의 평형방정식을 화재로 인한 온도변화에 의해 발생하는 콘크리트와 철근의 비역학적 변형률에 대한 등가 외력항(Equivlaent force), dRnm으로 정의하여 간략화하면 다음과 같은 힘-변위 평형방정식을 얻을 수 있다.
여기서, K=Ke+Kg=∫vBTETBdV+∫vCTσcdV 이며, Ke는 부재의 비선형성을 고려한 요소강성 행렬이며 Kg는 기하 비선형을 고려한 강성행렬을 나타낸다. 절점변위 성분에 따른 요소 강성행렬 Ke와 Kg의 구성에 대한 자세한 사항은 참고문헌(Hwang et al., 2013)에서 찾을 수 있다.
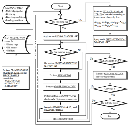
각 해석단계에서의 수렴여부를 판단하기 위해 사용된 수렴 조건은 전체 구조계의 외부하중에 대한 잔류력을 절점하중으로 작용하게 하여 외력과 비교하여 수렴율이 오차한계(Tolerance) 이내에 진입할 때까지 반복적으로 해석하는 일반적인 방법을 적용하였으며, 적용된 해석과정은 Fig. 6의 해석흐름도를 통해 살펴볼 수 있다.
5. 수치해석
5.1 해석모델 검증
본 논문에서는 Lin 등(1981)이 표준화재실험을 한 보를 대상으로 하여 비정상 열전달 해석 모델 검증 및 재료 모델 별 실험데이터와의 비교를 수행하였다. 대상구조물에 작용하는 집중하중(p=17.8kN)은 실험종료시점까지 일정하게 유지되었으며, 실험시에는 ASTM E-119 화재 곡선에 따른 온도이력이 하중이 작용하지 않는 배면과 측면의 세 면에 적용되었다. 보 하단부분의 방출도 ε=0.2, 대류계수 h=30W/mK, 측면부분의 방출도와 대류계수는 각각 ε=0.3, h=30W/ mK를 사용하였다.
보 중앙부에서 나타나는 시간에 따른 단면 온도분포 경향을 보면 해석결과와 실험치가 거의 일치하는 것을 볼 수 있다. 이로써 우리는 비정상 열전달 해석모델이 거동을 잘 모사하고 있음을 확인할 수 있다. 한편 부재 단면의 높이 방향으로 변화하는 온도 분포를 살펴보면 단면의 온도 분포가 비선형성을 가짐을 확인할 수 있으며, 부재 하부 표면에 가까울수록 온도변화의 폭이 더욱 크게 증가함을 알 수 있다.
다음은 화재실험결과 나타난 보의 처짐과 해석결과 나타난 보의 처짐을 비교한 것이다. 화재실험 당시 사용한 재료는 초기 콘크리트 압축강도가 30MPa, 철근의 항복강도가 435.8MPa로 주어졌으며, 철근의 탄성계수는 2.0×105MPa로 가정하였다.
온도의 증가를 토대로 이루어진 표준화재실험 결과와 ‘Under-Fire’ 해석결과의 경우 대체로 비슷한 경향성을 나타내는 것을 알 수 있다. 반면 화재 후 상온까지 온도가 다시 감소한 경우를 가정한 ‘After-Cooling Analysis’의 경우에는 처짐이 다소 적게 나타나는 것을 알 수 있다. 이는 보의 경우 휨에 의해 파괴가 일어나게 되면서 거동이 전반적으로 철근의 지배를 받고 있기 때문인데, Fig. 10에서 보는 바와 같이 ‘After-Cooling Analysis’의 경우 철근 강도가 회복되며 처짐량이 적게 나타남을 알 수 있다. 시간에 따른 철근의 응력은 ‘Under-Fire’은 40분경부터, ‘After-Cooling Analysis’ 모델은 60분경에 항복 응력에 수렴하고 있는 것을 확인할 수 있다.
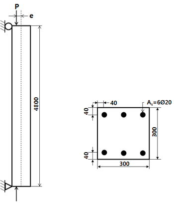
나아가 Technical University of Braunschweig에서 수행한 화재실험(Sadaoui et al., 2009)으로 편심을 받는 장주 기둥 에 대한 실험 데이터를 해석모델에 적용하였다. 해석 구조물은 Fig. 11과 같고 양단 힌지로 구성되어 있으며, 콘크리트 압축강도와 철근의 항복강도는 각각 30MPa, 420MPa 이며 철근의 탄성계수는 2.11×105MPa로 주어졌다. 실험은 축력(p=740kN)이 일정한 편심(e=15mm)을 두고 재하되면서 ISO 표준화재곡선에 기둥의 모든 면이 영향을 받고 있는 것으로 진행되었다. 수치해석 시 방출도와 대류계수는 각각 ε=0.3, h=25W/mK으로 가정하였다.
Fig. 12는 화재 시간에 따른 기둥 중앙에서의 횡방향 변위(v)를 나타낸 그래프이다. ‘Under-Fire’와 실험치는 대체적으로 경향이 일치함을 알 수 있다. 화재 발생 후 60분경에 횡변위 증가율이 급격하게 나타남을 알 수 있는데, 이는 철근의 크리프 현상이 편심하중 및 2차 모멘트 효과와 함께 작용했지 때문으로 판단된다. 다만, 화재 발생 초기에 실험치와 해석치가 다소 차이를 보이는데, 이는 열전달해석 결과로 발생하는 온도분포 차에 의한 것으로 판단된다. 실제 실험에서는 수화열의 발생에 의해 화재 초기에 변위가 급격하게 나타나지만, 해석상에는 변위가 점진적으로 나타남을 확인할 수 있다.
한편, ‘After-Cooling Analysis’의 경우, 화재초기 변위는 비슷하게 나타나지만 재료 물성치의 변화로 인해 변위가 크게 나타나는 시간이 빠름을 알 수 있다. 또한 실험치나 ‘Under-Fire’의 경우 화재해석이 80분까지 진행되는 반면에 ‘After-Cooling Analysis’는 70분에 해석이 종료되며 80분 단계에서는 부재가 하중을 견디지 못해 파괴가 일어나는 것을 확인할 수 있다. 더 빠른 시간에 낮은 변위에서 파괴가 일어나는 것은 화재 하에서 보다 부재가 견딜 수 있는 하중이 더 낮다는 것으로, 이것은 기존의 연구 결과와도 일치한다(Nassif, 2006).
5.2 기둥의 화재 해석
화재에 노출된 구조부재의 거동을 살펴보기 위해 350mm ×350mm 단면의 구형기둥을 예제 단면으로 설정하였으며 철근의 피복은 45mm, 철근은 인장측과 압축측에 동일한 양으로 배근된 것으로 가정하였다. 또한 ISO-834 화재곡선에 따른 온도이력을 적용시킨 기둥에 대해 ‘Under-Fire’ 상태와 ‘After-Cooling Analysis’를 적용하여 해석결과를 P-M 상관도를 통하여 비교하였다. 양단 지지 조건은 힌지로 가정하였으며, 대류계수 h=25W/mK, 초기 콘크리트 강도 f'c54.1MPa, 철근 항복응력 fy422.0MPa, 철근의 탄성계수 Es2.0×105MPa로 가정하였다. ‘Under-Fire’와 ‘After- Cooling Analysis’ 각각에 대하여 역학적 철근비 ρ=0.1, 0.05, 두 가지 경우에 대해 해석하였고, 세장비 또한 l/r=10, 30, 50, 70의 네 가지 경우를 고려하였으며, 화재 지속시간(R)도 30분, 60분, 90분으로 가정한 총 48개의 경우에 대해 해석하였다. 해석은 임의의 축하중을 가정한 뒤, 주어진 축력에 대해 부재가 파괴에 다다르는 최대 휨하중을 결정하는 방식을 통해 P-M 상관도를 구성하였다.
Fig. 13의 해석결과에서 살펴볼 수 있는 바와 같이 ‘Under-Fire’ 와 ‘After-Cooling Analysis’ 모두 상온에서보다 부재의 저항력이 현저하게 작게 나타남을 알 수 있다. 또한 전반적으로 ‘After-Cooling Analysis’ 의 부재 저항력이 ‘Under-Fire’ 상태일 때 보다 작게 나타나는 경향을 띄고 있음을 알 수 있다. 다만, Table 1에서 확인할 수 있듯이 낮은 축하중 하에서는 축하중보다 휨의 영향을 많이 받으므로 부재의 거동이 철근의 지배를 받게 되어 ‘After-Cooling Analaysis’의 모멘트 저항력이 다소 높게 나오는 역전 현상이 발생하고 있다. 이러한 역전 현상은 역학적 철근비가 높은 경우일수록 두드러지게 나타나는데 이는 단면적에 대한 철근의 비율이 커졌기 때문이라고 생각할 수 있다. 또한 세장비가 커질수록 이러한 역전 현상의 상대적인 크기가 커지는데, 이것은 부재의 최대 저항력이 감소하면서 발생하는 현상이다.
또한 ‘Under-Fire’ 의 경우 세장비가 커질수록 부재 저항력의 감소에 있어 화재시간의 영향이 크게 나타남을 알 수 있다. ‘After-Cooling Analysis’의 경우에는 초기 화재에 의한 영향이 크게 나타난다. 이는 ‘Under-Fire’의 경우에는 화재 초기에는 열변형률에 의한 재료의 팽창에 의해 발생하는 응력이 전반적인 부재의 강도저하를 억제하는 역할을 하기 때문이라고 생각할 수 있으며, 화재가 진행됨에 따라 강도저하가 심화된다고 보여진다. 반면에 ‘After-Cooling Analysis’는 냉각 시 재료의 열팽창률 차이에 의해 발생하는 미세균열의 영향이 화재 초기부터 나타나는 관계로 초기 화재의 영향이 크다고 보여진다. 전반적으로 저항력의 감소효과는 세장비가 커질수록 두드러지게 나타나는 편인데, 이는 기둥부재의 내화해석을 수행함에 있어서 2차 모멘트 효과를 정확히 고려할 필요가 있다는 것을 의미한다.
5.3 설계규준과의 비교
Eurocode2(이하 유로코드; EN1992-1-2, 2004)에서는 지점의 횡구속이 있는 철근콘크리트 기둥이 표준화재에 노출 되었을 경우에 요구되는 내화시간 동안 버틸 수 있는 단면의 최소폭(bm) 및 단면 모서리에서의 철근의 위치(a)를 제시하고 있으며, 제시된 규격은 내화시간(R), 세장비(λ), 기둥에 작용하는 축방향 설계하중, 편심 및 역학적 철근비에 따라 달라지게 된다. 산정하는 방법은 Method A와 Method B의 두 가지로 제시하고 있는데, Method A는 내화 시간과 로드 레벨, 화재 노출 부재 단면에 따른 단면의 극한 저항능력을 P-M상관도의 작성을 통해 구한 뒤 이를 이용해 설계하중을 산정하는 평가식을 제공하고 있다. 반면 Method B는 세장비, 내화시간, 역학적 철근비, 로드 레벨 등에 따라 최소 단면과 피복두께를 표의 형태로 제공하고, 결정된 변수에 따라 설계하중을 산정할 수 있는 모델식을 제시하고 있다. 본 논문에서는 수치모델과의 비교를 위해 세장비 30부터 데이터를 제공하고 있는 Method B의 테이블 데이터를 사용하였으며, 단주(세장비 10)에 한해 Method A의 방법을 적용하였다.
해석은 구형단면을 가정하였으며, 역학적 철근비 ρ=0.5, 0.1와 세장비 λ=10, 30, 50의 경우에 대해 ‘Under-Fire’와 ‘After-Cooling Analysis’의 해석결과를 유로코드(EN1992-1-2)에 제시된 설계식을 통해 계산된 값과 비교하였으며, 모든 경우에 대해 화재노출시간(R)을 60분, 120분의 두 가지로 달리하여 결과를 산출하였다. 다만, 유로코드에 제시된 테이블 값을 따르기 위해 각 해석조건마다 단면의 폭(b)과 철근 근입깊이(d)의 값을 달리하여 해석을 진행하였다.
일정한 축하중 하에서 유로코드, ‘Under-Fire’, ‘After- Cooling Analysis’ 각각의 모델의 최대 모멘트 저항력을 산출하여 비교하였는데, ‘After-Cooling Analysis’와 ‘Under- Fire’ 사이에서는 기둥해석과 비슷하게 전반적으로 ‘After- Cooling Analysis’가 더 낮은 모멘트 저항력을 나타내었다. 축하중이 큰 경우에는 ‘After-Cooling Analysis’가 유로코드보다 낮은 모멘트 저항력을 나타내었고, 세장비가 50인 경우에는 ‘Under-Fire’도 유로코드보다 낮은 모멘트 저항력을 나타냄을 확인할 수 있다. 다만, 낮은 축하중하에서는 세 모델의 결과에 차이가 적어 판단하기 어려움이 있다.
유로코드에서 제시하고 있는 화재 시 철근콘크리트 모델의 경우, ‘After-Cooling Analysis’ 보다 설계하중 값이 크게 나타나고, 장주에서는 ‘Under-Fire’와 비교해도 큰 값을 나타낸다는 것을 알 수 있다. 고온에 장시간 노출된 철근콘크리트 부재의 경우 재료의 비역학적 변형률의 영향이 크게 나타나는데, ‘Under-Fire’의 경우에는 해석에 적용된 비역학적 변형률이 유로코드의 모델보다 콘크리트 변형률을 과대평가하는 경향이 있어서, 2차 모멘트 효과 반영에 직접적으로 영향을 주어 장주에서 차이가 발생하는 것으로 보여진다. 또한 ‘After-Cooling Analysis’의 경우, 전반적으로 유로코드의 모델에 비해 부재의 모멘트 저항력을 작게 평가하고 있으므로 축하중이 큰 경우에는 ‘After-Cooling Analysis’를 고려한 해석 및 실험 검증이 병행되어야 할 것으로 판단된다.
6. 결 론
본 논문에서는 콘크리트 구조물의 비정상 열전달 해석으로 결정된 온도 분포를 기반으로 고온에 노출된 철근콘크리트 부재의 시간 의존적 거동을 반영한 해석 모델을 제시하였다. 이 때 타 연구자들이 수행한 표준화재실험 결과와 비교하여 비정상 열전달 해석의 타당성을 검증하였으며, ‘Under-Fire’ 모델을 통해 화재 시 고온 하에 철근콘크리트 부재의 거동을 모사하였다. 또한 ‘After-Cooling Analysis’를 통해 고온에 노출된 다음 냉각이 완료된 후의 철근콘크리트 부재의 거동을 해석함으로써 시간에 따라 화재에 노출된 콘크리트 부재의 모멘트 저항력을 비교, 평가하였다. 나아가 이를 설계규준과 비교하여 적합한 해석 모델을 제시할 수 있도록 하였으며, 수치해석을 통해 얻은 결론은 다음과 같다.
(1)고온에 노출된 ‘Under-Fire’ 상태의 철근콘크리트 부재의 경우, 콘크리트와 철근 모두 온도 변형률, 크리프 변형률, 비정상상태 변형률 등과 같은 비역학적 변형률의 영향이 크므로, 보다 정확한 거동해석을 위해서는 비역학적 변형률이 고려되어야 한다.
(2)화재 후 냉각된 상태인 ‘After-Cooling Analysis’는 냉각 시 발생하는 미세균열로 인해 축하중이 작용할 경우, ‘Under-Fire’ 상태보다 낮은 모멘트 저항력을 보이므로 설계 시 이에 대한 영향이 고려되어야 한다.
(3)‘Under-Fire’ 상태의 경우, 화재 시간 증가에 따른 부재의 강도저하가 크게 나타나며, ‘After-Cooling Analysis’는 초기 화재에 의한 영향이 크게 나타나므로 부재 설계 시 이에 대한 고려가 필요하다.
(4)유로코드는 큰 축하중 하에서 ‘After-Cooling Analysis’ 보다 주어진 내화시간을 버틸 수 있는 편심 모멘트 값을 과대평가하고 있으며, 이러한 경향은 세장비가 클 경우에는 ‘Under-Fire’ 상태와 비교해서도 나타나므로 화재 시간에 따른 재료의 상태와 2차 모멘트의 효과를 정확히 고려할 필요가 있다.



























