1. 서 론
2. 모델 및 학습 데이터 생성
2.1 헬리데크 모델
2.2 헬리데크 손상 정의 및 데이터 생성
2.3 손상 시나리오 구성
3. 인공 신경망 학습
3.1 손상 파트 별 독립 학습
3.2 인공 신경망 구성
3.3 인공 신경망 학습
4. 결 과
4.1 손상 시나리오 검증
4.2 회귀 그래프 및 결정 계수
4.3 결론
1. 서 론
해양구조물은 수십 년 동안 운영되면서 다양한 위험들에 노출되어 있으며, 그로 인해 원유 유출에서 인명 사고까지 심각한 결과를 초래한 사고들이 역사적으로 다수 발생했다. 그 중에서 구조적인 문제로는 피로, 부식, 마모 등으로 인해 유발된 파단과 다양한 환경하중 등 외부 충격에 의한 손상 등이 주요한 원인으로 고려될 수 있다. 또한 국부적인 손상일지라도 주변부로 손상영역이 확장되어 구조물 전체의 안정성을 해칠 가능성이 있다. 이 때문에 구조 건전성 모니터링(structural health monitoring) 기법 중 하나인 구조 손상 탐지(damage detection)를 통한 효과적인 유지관리가 필요하다.
구조물의 손상 탐지를 위해 인공 신경망을 기반으로 한 다양한 연구가 수행되어 왔다. Lee 등(2019)은 다층 퍼셉트론(multi-layer perceptron)을 활용하여 트러스 구조물에 대한 손상 탐지 연구를 수행하였다. 해양관련 분야에서는 군집신경망을 적용하여 해상풍력터빈의 지지구조물에 대한 손상 탐지 연구(Lee, 2017)와 연안 자켓식 구조물의 동특성을 활용한 손상 탐지 연구(Elshafey et al., 2010)가 진행되었다.
본 연구에서는 기 개발된 캔틸레버형 헬리데크 모델(Sim et al., 2019)을 대상으로 인공 신경망을 활용하여 헬리데크 지지 부재들의 손상 위치와 정도를 추정할 수 있는 기법을 제안하였다. 기존의 해석적인 방법으로는 손상된 구조물의 고유진동수 및 모드 형상으로부터 부재들의 손상을 예측하는 것이 쉽지 않은데, 시뮬레이션을 통해 생성된 다양한 손상들을 인공 신경망을 이용해 미리 학습함으로써 심각한 구조적 손상이 발생하기 전에 구조 안전성을 감지할 수 있다는 점에서 본 연구의 의미를 찾을 수 있다.
우선 헬리데크의 구조 부재들을 부재 접합부 기준으로 구분하여 손상 그룹을 나누고 유한요소 해석을 통해 다양한 손상 경우에 대한 헬리데크의 동적 특성들을 추출한 후, 이를 가공하여 손상 시나리오 별 학습 데이터 세트를 구성하였다. 데이터 학습 시 손상 그룹별로 인공 신경망을 개별적으로 학습하여 각 인공 신경망이 보다 정확하게 각 손상 그룹의 손상 정도를 예측할 수 있도록 하였다. 끝으로 학습이 완료된 다중 인공 신경망 모델에 미 학습된 손상 시나리오를 대입하여 모델의 전반적 성능을 검증하였다.
2. 모델 및 학습 데이터 생성
2.1 헬리데크 모델
본 논문에서는 선박 또는 해양 플랜트에 인력이나 물자를 수송하는 헬리콥터가 이착륙하기 위한 필수 시설인 헬리테크 중에서, 탑사이드에 복잡한 설비를 갖춘 해양 플랜트에 설치가 용이한 캔틸레버형 헬리데크를 손상 추정의 대상으로 선정하였다. 인공 신경망을 활용하여 구조물의 손상을 추정하기 위해서는 다양한 손상 케이스에 대한 데이터가 필요한데, 헬리데크와 같은 대형 구조물은 실제 구조물을 대상으로 다양한 손상 상황을 실제로 구현하는 것이 쉽지 않다. 따라서 기 개발된 캔틸레버형 헬리데크 유한요소 모델을 활용하여 손상 부재의 탄성계수를 감소시키는 방법으로 손상 상황을 수치적으로 구현하였다.
캔틸레버형 헬리데크는 Fig. 1과 같이 플레이트(plate), 거더(girder), 스티프너(stiffener), 트러스(truss), 서포트(support)의 총 5개 부재 파트로 구성된다. 부재 파트 별 단면 치수는 선행 연구 모델을 참고하였으며, 200GPa의 탄성 계수와 355MPa의 항복응력을 가지는 고장력 구조용 강재인 HT-36을 사용하였다.
2.2 헬리데크 손상 정의 및 데이터 생성
헬리데크를 구성하는 각 부재들의 역할을 고려할 때, 데크를 받치고 있는 트러스 및 모선과 데크를 연결하고 있는 서포트 부재들에 손상이 발생한다면 거더나 스티프너 등 다른 보강용 부재들에 비해 헬리데크의 전체적인 안전성에 더 큰 위험이 발생할 것으로 판단된다. 따라서 본 논문에서는 트러스와 서포트 부재들의 손상을 우선적으로 고려하였다.
이와 같은 구조물에서 흔히 발생하는 손상 유형 중 하나는 피로손상으로, 부식이나 풍하중, 지진과 같은 다양한 환경적인 요인과 조립 또는 용접 중에 발생한 미세 균열 등 제작상의 원인으로 인해 여러 부재가 맞붙어 접합된 부위에서 주로 발생한다(Mehrjoo et al., 2008). 따라서 본 연구에서는 해당 구조 부재들을 부재 접합부 기준으로 총 70개의 그룹으로 분리하여 손상을 부여하였다. 예를 들어 Fig. 2에서 원으로 표시된 절점을 공유하는 다섯 개의 부재들이 손상을 공유하는 하나의 그룹으로 다루어진다.
여기서, 부재의 손상은 여러 선행 연구에서 사용된 바와 같이 각 손상 그룹에 해당하는 부재들의 탄성 계수를 줄이는 방식으로 구현되었다(Bakhary et al., 2007; Lee et al., 2019). 그리고 각 손상 그룹 별 손상 정도는 최대 50%, 동시 손상 가능한 그룹 수는 최대 3개로 국한하여 손상 위치와 정도를 무작위로 부여하였다. 예를 들어 Fig. 3에서는 49번, 51번 그리고 69번 부재 그룹에 각각 9.55%, 22.87%, 그리고 1.2%의 손상이 무작위로 부여되었는데, 해당 부재의 탄성 계수는 위의 손상률에 따라 각각 180GPa, 154GPa 그리고 197GPa로 계산된다. 이와 같은 손상 시나리오는 그 목적에 따라 학습용 30,000개, 유효성 검사용 7,000개, 검증용 400개로 구성되며, ANSYS mechanical (2017)을 활용한 구조 해석을 통해서 1.9TB 이상의 손상 시나리오 데이터를 생성하였다. Fig. 1의 헬리데크 구조 모델에 대해서 총 37,400개의 손상 시나리오 세트에 대한 모드 해석을 수행하였으며, 인공 신경망 학습에 사용될 고유 진동수와 고유 벡터를 1차에서 3차까지 선별하였다.
2.3 손상 시나리오 구성
손상 추정을 위한 인공 신경망에서의 입력층은 앞선 Ansys 구조 해석을 통해서 얻어진 손상 전후의 고유진동수 및 고유 벡터의 변화량으로 구성하였다. 예를 들어 Fig. 2와 같이 21번 손상 그룹에 속한 부재들에 50%의 손상이 주어졌을 때, 해당 모델의 손상 전후 고유 진동수는 Table 1에, 그리고 원으로 표시된 부재 접합부 절점의 고유 벡터는 Table 2에 각각 나타내었다. 이와 같이 얻어진 모드 파라미터(modal parameters)들의 상대적 차이를 부각시키기 위해 식 (1), (2)를 사용해 손상 전후 변화율을 계산하고, 그 값들을 0과 1 사이로 정규화 하였다.
여기서, 및 는 고유진동수와 고유벡터를 의미하며, ,,는 각각 차수, 부재 접합부의 절점 번호, x, y, z 축을 나타낸다. 따라서, 입력층은 1~3차까지의 고유 진동수 변화율과 87개의 부재 접합부 절점의 고유 벡터 변화율로 구성되며, 그 크기는 총 786개이다.
Table 1.
Natural frequencies of the helideck
| Mode | Undamaged | Damaged |
| 1st | 0.5404 | 0.5336 |
| 2nd | 1.2584 | 1.2521 |
| 3rd | 1.6204 | 1.5893 |
Table 2.
Eigenvectors at the connection joint
다음으로 인공 신경망의 출력층은 아래의 식 (3)과 같이 초기 탄성 계수에 대한 손상 전후 탄성 계수 감소량의 비로 나타내었다.
여기서, 은 손상 그룹의 번호를, 그리고 는 해당 부재의 탄성 계수를 의미한다.
3. 인공 신경망 학습
본 논문에서는 Rosenblatt(1958)의 퍼셉트론에서 파생된 다층 퍼셉트론(multi-layer perceptron)으로 신경망을 구축하였다. 다층 퍼셉트론은 입력층과 출력층 사이에 1개 이상의 은닉층(hidden layer)으로 구성되며, 비선형적인 데이터에 대해서도 학습이 가능하다.
3.1 손상 파트 별 독립 학습
본 연구에서는 단일 신경망에서 모든 손상 그룹의 손상 정도를 도출하는 방식이 아니라, 손상 그룹 별로 개별 신경망을 구성하여 각 신경망마다 해당되는 그룹의 손상 정도를 도출하도록 구성하였다. 단일 신경망에서 모든 그룹의 손상 정도를 도출하는 방식은 오류 역전파(back propagation) 과정에서 가중치들이 모든 그룹의 오차에 영향을 받게 되는데, 그렇기 때문에 모든 손상 그룹에 최적화된 가중치를 갖는 신경망 형상을 찾는 것이 쉽지 않을 뿐 아니라 학습 효율도 좋지 않다.
70개의 손상 그룹에 대한 전체 신경망 형상은 다음의 Fig. 4와 같으며, 2장에서 얻어진 가공된 고유 진동수와 고유 벡터에 대해 개별 그룹의 손상 정도를 각각 출력하게 된다.
3.2 인공 신경망 구성
인공 신경망은 은닉층의 구성과 노드 수에 따라 예측 결과 및 정확도에 큰 영향을 받기 때문에, 다양한 케이스 스터디를 통해 그중에서 가장 높은 성능을 보였던 개별 신경망 형상을 위의 Fig. 5와 같이 도출하였다. 해당 신경망은 입력층, 3개의 은닉층, 그리고 출력층으로 구성되어 있으며, 은닉층 별 노드 수는 각각 50개, 50개, 1개이다. 그리고 은닉층 마다의 각 활성함수(activation function)를 통과하면, 최종적으로 해당 손상 그룹에 대한 손상 정도를 출력하게 된다.
3.3 인공 신경망 학습
3.3.1 학습 조건
학습 모델의 과적합(over fitting)을 방지하고 학습의 시간적 효율을 높이기 위하여 Table 3과 같은 학습 조건을 설정하였다. 따라서 학습 과정에서 최소 손실 값(minimum loss) 또는 최대 유효성 검사 횟수(maximum validation check) 조건에 부합하면, 설정한 최대 세대(maximum epochs) 수에 도달하지 않더라도 학습이 종료된다. 여기서, 최소 손실 값 조건이란 학습 중 매 세대마다 유효성 검사용 시나리오에 대한 손실 값을 계산하여 그 값이 설정 값 이하가 되면 학습을 종료함을 의미한다. 또한 유효성 검사용 시나리오에 대한 손실 값이 더 이상 개선되지 않은 상태에서는 유효성 검사 횟수만큼만 학습이 더 진행되게 된다.
Table 3.
Learning conditions
| Condition | Setting values |
| Maximum epochs | 2,000 |
| Mini-batch size | 512 |
| Minimum Loss | 0.000001 |
| Maximum validation check | 500 |
학습은 앞서 언급한 은닉층 구성 및 노드 수 외에도 최적화기(optimizer)에도 큰 영향을 받게 된다. 본 논문에서는 Adam, Adamax, RMSProp의 최적화기를 사용하여 학습하였으며, 그 중에서 성능이 높은 모델을 선별하여 최종 모델을 구성하였다.
3.3.2 학습 과정
앞서 구성한 인공 신경망의 효율적인 학습을 위해 GPU 연산을 이용하였으며, 사용한 컴퓨터의 사양은 Table 4와 같다. 총 70개의 신경망 모델을 모두 학습하기까지 약 47시간이 소요되었다. 학습에서 사용한 손실 함수(loss function)는 주로 회귀 모델에 사용되는 평균 제곱 오차(mean squared error, MSE)함수이며, 다음의 식 (4)와 같이 나타난다.
여기서, , , 그리고 는 각각 전체 데이터 수, 실제 값, 그리고 예측 값을 의미한다.
Table 4.
Computer specifications
| Parts | Specifications |
| CPU | Xeon 6254 3.1GHz x 2ea |
| RAM | DDR4 320GB |
| GPU | RTX 2080Ti 11GB |
학습이 완료된 70개의 신경망 모델 중 임의로 선정한 29번 모델에 대한 손실 그래프는 Fig. 6과 같다. 여기서, 파란색 선은 학습 시나리오에 대한 손실을, 주황색 선은 유효성 검사용 시나리오에 대한 손실을 의미한다. 학습 과정에서 계산된 유효성 검사용 시나리오의 손실 값이 최소인 세대에 빨간 점선으로 표시하였으며, 그 때의 가중치들로 최종 인공 신경망 모델이 구성된다.
해당 신경망 모델은 최소 손실 값 조건 및 최대 유효성 검사 횟수 조건에 부합하지 않아, 최대 학습 세대인 2,000회까지 학습하였다. 따라서, 최종 신경망 모델은 유효성 검사용 시나리오의 최소 손실 값(5.43E-6)을 갖는 1,578번 세대에서 결정되었다.
4. 결 과
제안된 기법으로 학습된 모델의 효용성과 성능을 검증하기 위하여 검증용 시나리오를 모델에 대입하였다. 여기서, 검증용 시나리오란 앞선 2장에서 무작위로 생성된 손상 시나리오 중에서 학습 및 유효성 검사에서 사용되지 않은 데이터로서, 이미 알고 있는 손상률과 학습된 인공 신경망을 통해서 얻어진 추정 손상률을 비교함으로써 인공 신경망이 얼마나 높은 정확도로 손상을 추정하는지 분석할 수 있다.
4.1 손상 시나리오 검증
총 400개의 검증용 손상 시나리오 중에서 그 중 일부를 다음과 같이 분석하였다.
4.1.1 Case A
Fig. 7과 같이 3번, 6번, 16번 파트에 각각 38.74%, 36.02%, 48.26%의 손상이 주어진 유한요소 모델의 고유치 데이터들에 대해서, 학습된 인공 신경망은 Fig. 8과 같이 3번 파트에 38.78%, 6번 파트에 35.43%, 그리고 16번 파트에 47.38%의 손상률을 추정하였으며, 모두 1% 미만의 오차 수준으로 손상을 예측하였다.
4.1.2 Case B
전체 검증용 손상 시나리오 중 오차가 큰 시나리오에 대한 결과로, Fig. 9와 같이 53번, 57번, 60번 파트에 각각 19.41%, 29.49%, 8.61%의 손상이 주어진 모델이다. 마찬가지로 이 손상 모델의 고유치 데이터들을 학습된 인공 신경망에 입력하였을 때, 학습된 인공 신경망은 53번 파트에 18.96%, 57번 파트에 33.04%, 그리고 60번 파트에 9.5%의 손상률을 예측하였다. Fig. 10의 비교 그래프에서 확인할 수 있듯이, 57번 파트에서 3.55% 정도 손상률을 과대평가하였으나, 손상이 발생한 모든 파트들의 위치는 정확하게 예측하였음을 알 수 있다.
4.1.3 Other cases
앞서 살펴본 검증 시나리오 이외에 임의로 선정한 9개의 손상 시나리오에 대한 손상 추정 정확도 비교 그래프를 Fig. 11과 같이 추가적으로 나타냈다. 해당 시나리오들에서도 3% 이내의 오차를 보였으며, 그 밖의 손상 케이스에서도 이와 비슷한 정도의 정확도를 나타내었다.
4.2 회귀 그래프 및 결정 계수
앞서 살펴본 손상률 비교 그래프와 함께 학습이 완료된 인공 신경망의 성능에 대한 척도로서, 실제 값과 예측 값에 대한 회귀 그래프 및 결정 계수를 활용하여 전체 인공 신경망의 성능을 평가할 수 있다.
4.2.1 결정 계수
결정 계수는 식 (5a),(5b),(5c)로 계산할 수 있으며, 1에 가까울수록 높은 성능을 의미한다.
여기서, , 그리고 는 각각 실제 값, 실제 값들의 평균 그리고 예측 값을 의미한다. 그리고 총 제곱합(sum of squares total, SST)은 실제 값들이 실제 값들의 평균으로부터 얼마나 떨어져 있는지를, 그리고 회귀제곱 합(sum of squares regression, SSR)은 예측 값들이 실제 값들의 평균으로부터 얼마나 떨어져 있는지를 뜻한다. 그리고 결정 계수(coefficient of determination, )는 실제 값들의 총 변동에 대비해 회귀 모델이 얼마나 그 변동을 설명하는지를 의미한다.
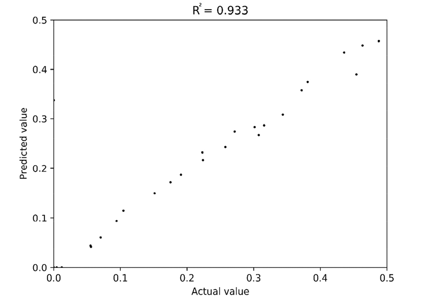
전체 검증용 손상 시나리오에 대한 예측 값들의 결정 계수는 Table 5와 같다. 그 중 최소값은 69번 손상 모델에서 0.933으로 나타났으며, 전반적으로 대부분의 모델에서 1에 근접한 높은 결정 계수를 얻었다.
Table 5.
Coefficient of determination for entire models
4.2.2 회귀 그래프
회귀 그래프는 실제값과 예측값의 축으로 이루어진 평면 상에 데이터를 표시하여 예측된 데이터들이 실제값에 얼마나 가까운 지를 보여준다. 따라서 그래프의 점들이 그래프에 가까울수록 높은 정확도를 의미한다. Table 5에서 결정 계수가 높은 손상 모델 중 하나인 15번 모델과 가장 낮은 모델인 69번 모델의 회귀 그래프를 Fig. 12와 Fig. 13에 각각 나타내었다. 결정 계수가 1인 15번 모델의 경우 와 거의 일치하며, 0.933의 결정 계수를 갖는 69번 모델의 회귀 그래프도 에 근접함을 보인다. 또한 전체 모델에 대한 회귀 그래프를 Fig. 14에 나타내었으며, 결정 계수는 0.996으로 계산되었다. 이는 손상 추정을 위해 학습된 인공 신경망 모델이 전체 검증용 시나리오에 대해 높은 성능을 보이는 것을 의미한다.
4.3 결론
본 연구에서는 인공 신경망을 활용하여 헬리데크 구조물에 대한 손상 추정 연구를 수행하였다. 헬리데크를 구성하는 부재의 손상을 유한요소 모델링을 통해 구현하였으며, 총 37,400개의 손상 시나리오를 생성하였다. 생성된 시나리오는 그 목적에 따라 학습용, 유효성 검사용 그리고 검증용 시나리오로 구분하였으며, Ansys APDL을 활용하여 모드 해석을 수행하였다. 인공 신경망의 입력층에는 1~3차 고유진동수와 고유 벡터의 손상 전후 변화율을, 그리고 출력층에는 각 손상 그룹마다의 탄성 계수 변화율을 사용하였다.
인공 신경망 내부의 가중치들이 개별 손상 그룹에 특화되도록 손상 그룹마다 독립적인 인공 신경망을 구축하였으며, 다양한 구성의 인공 신경망을 테스트하여 그 중에서 가장 최적의 인공 신경망을 선택하였다. 인공 신경망의 학습에는 Python 언어 기반의 PyTorch를 활용하였으며, 조기 종료 조건을 설정하여 과적합 방지 및 학습 시간 절약을 도모하였다.
학습이 완료된 인공 신경망 모델의 성능을 검증하기 위해서 학습에 사용되지 않은 검증용 시나리오를 사용해 손상 추정의 정확도를 검증하였다. 학습된 모델은 전체 검증용 시나리오에 대해 손상 부재의 손상 정도를 최대 4% 오차 내에서 예측하였으며, 결정 계수는 0.996으로 매우 높은 성능을 보였다.
향후 본 연구 내용을 바탕으로 헬리데크 이외에 다른 해양 구조물에 대한 손상 추정 연구를 수행할 예정이다. 또한 본 연구에서 사용된 인공 신경망 이외에 다양한 분야에서 개발된 신경망 기법들을 살펴보고, 보다 높은 정확도를 갖는 신경망 모델을 구성할 것이다. 최종적으로는 유한요소 모델 기반이 아닌 실제 해양 구조물에서 계측된 데이터를 활용하여 인공 신경망을 학습시킬 수 있다면, 보다 완성도 높은 연구 성과를 얻을 수 있을 것으로 기대한다.
















